- within Insolvency/Bankruptcy/Re-Structuring topic(s)
- in Asia
- within Insolvency/Bankruptcy/Re-Structuring topic(s)
- in Asia
- in Asia
- in Asia
- in Asia
- in Asia
- in Asia
- in Asia
- within Insolvency/Bankruptcy/Re-Structuring, Antitrust/Competition Law and Transport topic(s)
引言
本文旨在根据《中华人民共和国企业破产法》、《关于切实审理好上市公司破产重整案件工作座谈会纪要》、《上市公司监管指引第11号—上市公司破产重整相关事项》、深交所《深圳证券交易所上市公司自律监管指引第14号——破产重整等事项(2025年修订)》以下简称("深圳14号文件")、上交所《上海证券交易所上市公司自律监管指引第13号——破产重整等事项(2025年修订)》及相关司法解释和交易规则,系统梳理上市公司在预重整、破产重整及相关程序中所需履行的关键信息披露义务,以供实务操作参考。同时也希望能抛砖引玉,引发对建立非上市公司重整信披制度的思考,以期通过制度完善,切实保护债权人及各方权益。
由于上市公司重整基本采用了先受理预重整再转入正式重整程序的路径,故本文按重整事项的主要阶段,即"申请阶段"、"预重整阶段"、"重整阶段"和"重整计划执行阶段"以及"特殊情况",列明了一般情况下信息披露事件、对应的公告内容及法规依据。为增强本指引的实务操作性,本文选取了代表性案例进行对照说明。
在"申请阶段"、"预重整阶段"以及"重整阶段",本文以*ST炼石(自行申请)和*ST交投(被债权人申请)为例。这两个案例均在《关于切实审理好上市公司破产重整案件工作座谈会纪要》(2024年12月31日)发布后2025年启动,具有较强的时效性与代表性。
鉴于上述两案尚在重整过程中,因此在"重整计划执行阶段",本文将引用*ST仁东等已执行完毕的案例进行分析。

申请重整及预重整阶段
根据申请方式不同,分为公司自行申请和债权人申请。实践中常以债权人申请为多。两者在申请阶段信息披露有所不同,故此部分分列以比较异同。


预重整阶段
实务中,预重整阶段的具体操作路径存在差异。例如,部分公司(如*ST交投)在该阶段即制定预重整计划草案并组织表决;而另一部分公司(如*ST炼石)则未设置该表决环节,选择直接推进并转入正式重整程序。
由于这两种路径在程序节点上存在显著不同,其对应的信息披露义务和时点也随之差异,故本部分将对比列示。
且由于披露规则主要针对正式的破产重整程序,故预重整阶段参照破产重整正式程序进行信息披露。


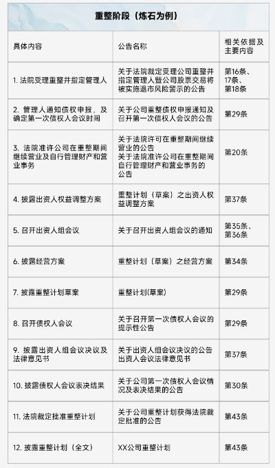
重整阶段
经过*ST炼石和*ST交投的案例对比,两者重整阶段信息披露一致,故此部分仅以*ST炼石为例,不再分列比较。


重整计划执行阶段
经研究*ST仁东等重整计划已执行完毕的案例,本阶段的信息披露节点和内容具有高度的共通性。因此,本部分将不再进行分列比较,而是综合归纳核心披露事项。


特殊情况披露
重整及预重整过程中可能出现各种突发状况、变化或终止情形,亦需及时披露。

The content of this article is intended to provide a general guide to the subject matter. Specialist advice should be sought about your specific circumstances.
[View Source]