- within Privacy topic(s)
- with readers working within the Law Firm industries
- within Privacy, Strategy and Transport topic(s)
2019年11月,十九届中央委员会第四次全体会议作出《中共中央关于坚持和完善中国特色社会主义制度推进国家治理体系和治理能力现代化若干重大问题的决定》,首次将"数据"列为生产要素,提出"健全劳动、资本、土地、知识、技术、管理、数据等生产要素由市场评价贡献、按贡献决定报酬的机制"。在数字经济与实体经济深度融合的背景下,数据作为新兴的生产要素,也跃升为可量化、可交易、可证券化的金融资产,在辅助企业实现高质量发展的过程中发挥着不可或缺的作用。据报道,截至目前,2026年数据资产ABS项目已获批13单,合计270.5亿元,已超过去年全年的8单,165亿元,也属于当下比较火热的固收融资工具。
但同时,鉴于数据资产的特性,比如非排他性、价值的不确定性等,亦会导致数据资产在企业财务报表中体现跟计量存在难度,也会由此而使数据资产对企业发展的助力存在瓶颈限制。
本文拟对数据资产入表的会计认定标准,以及证券化过程中的核心法律关注点进行探讨,以为后续数据资产证券化项目的开展提供实践上的参考。
一、数据资产证券化的核心-数据资产的定义及特性
要讨论数据资产的特性,离不开对数据资产的定义。那到底什么是数据资产?
根据《中华人民共和国数据安全法》第三条的规定"本法所称数据,是指任何以电子或者其他方式对信息的记录",由此,该条规定也明确了数据的本质,即是对信息的记录。同时,根据国家数据局所颁布的《数据领域常用名词解释( 第一批)》中明确"数据资产,是指特定主体合法拥有或者控制的,能进行货币计量的,且能带来经济利益或社会效益的数据资源",从此规定可知,我们平常所说的数据资产,其本质上即是一种数据资源,而且是能进行货币计量且能带来经济利益或社会效益的数据资源,若不具备以上要求,则可能无法被认定为一种数据资产。
基于数据资产的定义,其作为一种新型的生产要素,也具有与传统资产所不同的一些特性。
- 非排他性
数据资产与传统资产不同,没有限定且唯一的载体,且数据类型复杂,流通频率高,各持有主体均可在不同层面对数据进行加工改造,因此,数据在不同的流转环节将会导致不同的"资产权属"认定,而且,在数据深加工过程中,也会衍生出新的数据资产,现实中难以基于数据产生过程中不同主体的参与度进行明确的权利划分。
根据《中共中央、国务院关于构建数据基础制度更好发挥数据要素作用的意见》(下称"《数据二十条》")规定"建立数据资源持有权、数据加工使用权、数据产品经营权等分置的产权运行机制",此处之所以进行"三权分置"的设置,也是对数据非排他性特征的一种注释。
- 价值的不确定性
由于数据仅为一种信息的记录,因此,其有别于传统资产的折旧或物理上的磨损,数据资产具备不可被消耗的特性。
基于数据的前述特性,只有将数据与企业的运营需求、经营管理等场景需要及市场需求进行对应性匹配,才能使数据资产发挥应有的价值。也即,数据资产对不同的使用场景、不同的使用主体(包括但不限于数据的收集者、分析者、再开发者等)具备不同的使用价值,数据资产在不同的层面可能存在不同的权益,甚至同一主体在不同的时段使用亦会产生不同的使用价值,况且,数据资产价值亦会随着使用需求、技术进步以及时代的变迁而波动,因此,数据资产的价值具备不确定性。
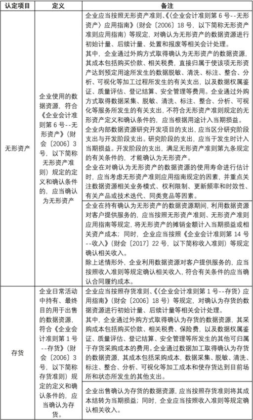
二、数据资产证券化的前提-入表构建
数据资产的入表,让"游离表外的资产"转化为"纳入表内的资产",可以使企业的资产负债表更真实,也有助于优化企业财务结构,进而增加其资产化融资的便利性及市场估值。
- 会计确认和计量
根据财政部所颁布的《企业数据资源相关会计处理暂行规定》,对于数据资源,将按以下要求进行会计确认和计量:

- 数据资产确认的关键点
无论是将数据资产确认为无形资产还是存货,均须以下述关键点的达成为前提:
- 合法所有权或控制权:企业对数据资产拥有合法所有权或控制权,是数据资产入表的前提。
- 成本可计量:成本可计量,才能有助于真正实现入表的目的,即将其体现为价值。
- 经济利益流入:数据资产所产生的经济利益流入企业,才是企业将数据资产入表的最终目的。
三、数据资产证券化的实践-合规实操
就数据资产证券化而言,经过一段时间的实践尝试,目前主要有两种可行的资产化类型,一种为直接证券化,即以数据资产直接产生的可特定化的现金流为基础资产所发生的ABS产品;另一种为间接证券化,此种模式下,基础资产为其他类型的债权或收益权,数据资产则在其中作为增信措施或赋能措施。限于篇幅原因,对此两种模式不予赘述。本文仅就数据资产证券化中的一些主要法律问题进行阐述。
- 数据资产的确权登记问题
资产证券化的前提之一即是企业对资产拥有合法的所有权。就数据资产而言,如何对其所有权进行证明?
根据《民法典》第一百二十七条规定"法律对数据、网络虚拟财产的保护有规定的,依照其规定",此处虽然将数据和网络虚拟财产纳入法律保护范围,但目前并未就其更细节的保护规范出台相应的法律法规,同时对数据资产的所有权认定及保护,亦无明确的法律层面指引。
根据我国对物权的保护制度,我国实行物权法定原则以及公示原则,为对抗第三人,对于物权的存续及变动也应具备一定的登记外观。但由于数据资产属于新兴生产要素,法律法规对其权益的登记外观尚未具备明确的规定,主要由一些地方性规定中对此予以规范。
以上海为例,根据上海市知识产权局、上海市数据局颁布的《上海市数据产品知识产权登记存证暂行办法》第三条(sup)1(/sup) 及第八条(sup)2(/sup) 规定,同时,结合上海数据交易所发布的《上海数据交易所数据产品登记规范(试行)》第三条(sup)3(/sup)、第四条(sup)4(/sup) 及第九条(sup)5(/sup) 规定,该等规定均明确了可以针对数据资产发放登记证明文件,但由于前述规定均非为法律法规,且该等规定只是对其财产性利益进行保护,同时在登记时各登记机构亦大多进行的是形式审核,因此,该等规定并未在法律法规层面达到创设物权保护规范的效果,其颁发的相关登记证书自然也就不具备法律层面的强制效力。
虽然实践中主要是通过一些地方性规定对数据资产的财产性利益保护制度予以规范,但根据裁判文书网公布的(2024)京73民终546号"上海隐某科技公司与北京某某堂科技公司不正当竞争纠纷案二审民事判决书",北京知识产权法院认定"某某堂公司就涉案数据集取得的《数据知识产权登记证》,可作为证明某某堂公司享有涉案数据集相关财产性利益的初步证据",法院从司法层面确认了相关的数据资产登记证在司法程序中的初步证据效力。
综上,我们认为,在数据资产ABS项目中,虽然法律层面尚未创设对数据资产的所有权保护的全套规范,但鉴于相应地方的规范性文件中已有一定的保护体系,建议相关主体仍应根据地方的规范性文件规定进行数据资产的登记,可在一定程度上解决数据资产权属无法证明的问题,降低举证成本。
- 数据资产是否可自由流转的问题
在数据资产间接证券化模式下,若数据资产系作为质押物而存在,那么在发生质权可行权的情况下,质权人是否可以自由处置数据资产?
我们认为,权利人虽然合法持有数据资产,但鉴于数据资产的特殊性,其并不能像传统的不动产、动产一样可随便转让。
根据《中华人民共和国数据安全法》第二十一条规定(sup)6(/sup),我国的数据实行分类分级保护制度,对于重要数据及国家核心数据,实行更加严格的管理制度。同时,国家标准化委员会发布的《信息安全技术 数据交易服务安全要求》(标准号:GB/T 37932-2019)第6.1条(sup)7(/sup) 及上海市人民代表大会常务委员会发布的《上海市数据条例》第五十五条(sup)8(/sup) 均明确罗列了禁止交易的数据目录,也为数据资产的交易设定了"红线",即对危害国家安全、公共利益,侵害个人隐私的数据资产,以及未经合法权利人授权同意等的数据资产,均设置了禁止交易的限制。
据此,若相关数据资产存在前述规定情形的,则可能会导致在行权时数据资产交易受限甚至无法交易。因此,我们在前期对相关数据资产进行筛选时,要尽量明确是否存在前述情形,并需要针对不同的数据资产设置不同的行权处置思路。
数据资产证券化,其实质是将数据资产这种"沉睡资产"有效盘活,真正使其可以变为"流通资产",它可以拓宽企业的融资渠道,也可以充分发挥数据的价值。尽管对数据资产的规范仍然存在诸多不完善,但随着实践中越来越多的尝试,我们坚信,数据资产终将在推动金融创新、盘活存量资产、服务实体经济中起到越来越重要的作用。
脚注:
1 本办法所称数据产品知识产权,是指自然人、法人或者非法人组织对其合法获取的数据资源,经过实质性加工和创新性劳动后形成的具有智力成果属性和商业价值的数据加工集合、数据加工产品、数据技术算法等数据产品享有的权益。
2 公告期满无异议或者异议不成立的,由上海市知识产权局予以登记,通过区块链技术予以上链存证,并颁发登记证明文件。
3 为保护供方在持有、使用、加工、经营等数据处理活动中形成的法定或者约定的财产权益,供方可以申请对合法持有的数据产品进行登记。
4 数据产品登记类型一般包括数据集、数据服务、数据应用。数据集指数据资源经过加工处理后,形成有一定主题的、可满足用户模型化需求的数据集合。
5 申请登记的数据产品经上海数据交易所审核通过后,经供方申请,上海数据交易所可以向供方发放数据产品登记凭证。
6 国家建立数据分类分级保护制度,根据数据在经济社会发展中的重要程度,以及一旦遭到篡改、破坏、泄露或者非法获取、非法利用,对国家安全、公共利益或者个人、组织合法权益造成的危害程度,对数据实行分类分级保护。国家数据安全工作协调机制统筹协调有关部门制定重要数据目录,加强对重要数据的保护。关系国家安全、国民经济命脉、重要民生、重大公共利益等数据属于国家核心数据,实行更加严格的管理制度。各地区、各部门应当按照数据分类分级保护制度,确定本地区、本部门以及相关行业、领域的重要数据具体目录,对列入目录的数据进行重点保护。
7 数据交易服务机构应根据我国相关法律法规,制定禁止交易的数据目录,目录至少应包括:a)受法律保护的数据;b)涉及个人信息的数据,除非获得了全部个人数据主体或未成年人的监护人的明示同意,或者进行了必要的去标识化处理以达到无法识别出个体的程度;c)涉及他人知识产权和商业秘密等权利的数据,除非取得权利人明确许可;d)从非法或违规渠道获取的数据;e)与原供方所签订的合约要求禁止转售或公开的数据;f)其他法律法规明确禁止交易的数据。
8 本市鼓励数据交易活动,有下列情形之一的,不得交易:(一)危害国家安全、公共利益,侵害个人隐私的;(二)未经合法权利人授权同意的;(三)法律、法规规定禁止交易的其他情形。
The content of this article is intended to provide a general guide to the subject matter. Specialist advice should be sought about your specific circumstances.