- within Criminal Law topic(s)
- in United States
- within Criminal Law, Antitrust/Competition Law and Transport topic(s)
最高人民法院、最高人民检察院联合发布的《关于办理贪污贿赂刑事案件适用法律若干问题的解释(二)》(法释〔2026〕6号),是立足新时代反腐败工作新形势、新要求,对《刑法修正案(十二)》及监察体制改革成果的系统性司法落地。作为原司法解释的重要接续与延伸,该解释坚持以习近平新时代中国特色社会主义思想为指导,深入贯彻二十届中央纪委历次全会精神,紧扣司法实践中新型隐性腐败认定难、定罪量刑标准不统一、追赃挽损力度不足等突出问题,全面细化贪污贿赂犯罪的法律适用规则,构建起全主体、全链条、全资产的严密惩治体系。
01.第一条【单位受贿罪】
新旧对比

《解释(二)》条文索引
第一条:
单位受贿数额在二十万元以上的,或者数额在十万元以上不满二十万元,具有下列情形之一的,应当认定为刑法第三百八十七条第一款规定的“情节严重”:
(一)多次索贿的;
(二)为他人谋取不正当利益,致使公共财产、国家和人民利益遭受损失的;
(三)赃款赃物用于非法活动的;
(四)拒不交代赃款赃物去向或者拒不配合追缴工作,致使无法追缴的;
(五)造成恶劣影响或者其他严重后果的。
单位受贿数额在二百万元以上的,或者数额在一百万元以上不满二百万元,具有前款规定的情形之一的,应当认定为刑法第三百八十七条第一款规定的“情节特别严重”。
条文解读:
首次通过司法解释确立单位受贿“数额+情节”双轨量化标准,区分20万、200万两档数额节点及五类从重情节;明确界分单位受贿与个人受贿。立法主要回应此前司法实践中单位受贿长期无统一量刑尺度、集体腐败打击乏力问题,落实《刑法修正案(十二)》“受贿行贿一起查”、从严惩治单位腐败的政策导向。
实务层面,应严格适用20万、200万两档数额节点,叠加5类从重情节,核心审查单位集体决策、利益归属问题。法条规定意味着不能再简单以“单位犯罪”为由争取大幅轻判;此外,应引导当事人在侦查阶段积极说明资金去向,避免因“态度问题”触发升档。
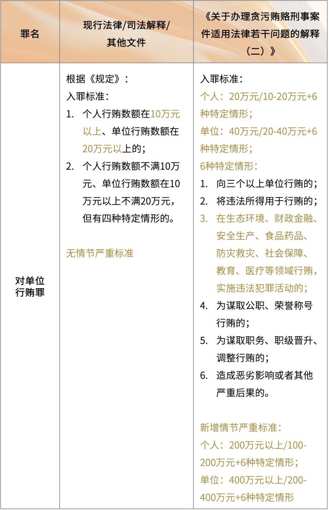
02.第二条【对单位行贿罪】
新旧对比

《解释(二)》条文索引
第二条:
对单位行贿,个人行贿数额在二十万元以上、单位行贿数额在四十万元以上的,或者个人行贿数额在十万元以上不满二十万元、单位行贿数额在二十万元以上不满四十万元,具有下列情形之一的,应当依照刑法第三百九十一条的规定,以对单位行贿罪追究刑事责任:
(一)向三个以上单位行贿的;
(二)将违法所得用于行贿的;
(三)在生态环境、财政金融、安全生产、食品药品、防灾救灾、社会保障、教育、医疗等领域行贿,实施违法犯罪活动的;
(四)为谋取公职、荣誉称号行贿的;
(五)为谋取职务、职级晋升、调整行贿的;
(六)造成恶劣影响或者其他严重后果的。
对单位行贿,个人行贿数额在二百万元以上、单位行贿数额在四百万元以上的,或者个人行贿数额在一百万元以上不满二百万元、单位行贿数额在二百万元以上不满四百万元,具有前款规定的情形之一的,应当认定为刑法第三百九十一条第一款规定的“情节严重”
条文解读:
该条区分个人、单位行贿主体双重数额标准,新增“情节严重”标准及民生重点领域、行贿买官、多单位行贿等6类从重情节。旨在解决对单位行贿认定模糊、重点领域行贿打击存在盲区、买官卖官治理薄弱等问题,强化全链条反腐。
实务层面,应注重主体区分,注意个人行贿与单位行贿在入罪及升档数额差异,可利用主体身份进行辩护。同时,应具备领域敏感性,如审查案件是否涉及民生工程、社会公共利益,警惕控方引用此条加重指控。
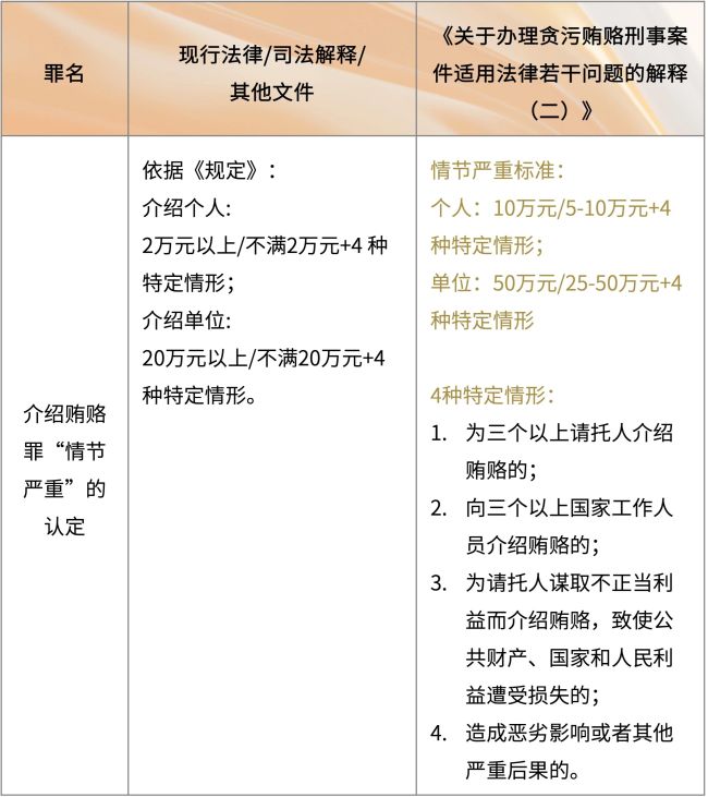
03.第三条【介绍贿赂罪“情节严重”的认定】
新旧对比

《解释(二)》条文索引
第三条:
向国家工作人员介绍贿赂,介绍个人行贿数额在十万元以上、介绍单位行贿数额在五十万元以上的,或者介绍个人行贿数额在五万元以上不满十万元、介绍单位行贿数额在二十五万元以上不满五十万元,具有下列情形之一的,应当认定为刑法第三百九十二条规定的“情节严重”:
(一)为三个以上请托人介绍贿赂的;
(二)向三个以上国家工作人员介绍贿赂的;
(三)为请托人谋取不正当利益而介绍贿赂,致使公共财产、国家和人民利益遭受损失的;
(四)造成恶劣影响或者其他严重后果的。
条文解读:
该条文以司法解释形式明确介绍贿赂罪的定罪量刑数额标准及情节认定,数额较《规定》明显提升,区分个人、单位介绍对象。旨在解决介绍贿赂罪认定模糊、与其他罪名混淆、打击不力问题,规范贿赂中间行为定性,填补中间环节反腐空白。
实务层面,应注重区分单纯介绍与共同行贿/受贿,注意与行受贿共犯的竞合,若中间人深度参与利益输送,可能择一重罪(受贿共犯)论处;重点核查介绍次数、对象、造成的损失等。
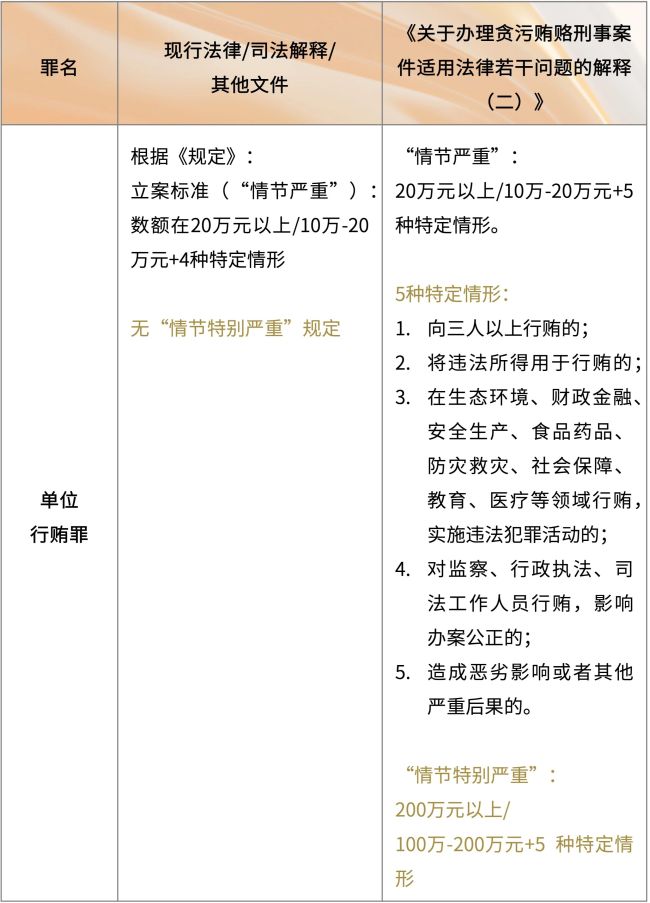
04.第四条【单位行贿罪】
新旧对比

《解释(二)》条文索引
第四条:
单位行贿数额在二十万元以上的,或者数额在十万元以上不满二十万元,具有下列情形之一的,应当认定为刑法第三百九十三条规定的“情节严重”:
(一)向三人以上行贿的;
(二)将违法所得用于行贿的;
(三)在生态环境、财政金融、安全生产、食品药品、防灾救灾、社会保障、教育、医疗等领域行贿,实施违法犯罪活动的;
(四)对监察、行政执法、司法工作人员行贿,影响办案公正的;
(五)造成恶劣影响或者其他严重后果的。
单位行贿数额在二百万元以上的,或者数额在一百万元以上不满二百万元,具有前款规定的情形之一的,应当认定为刑法第三百九十三条规定的“情节特别严重”。
条文解读:
该条明确单位犯罪的定罪量刑认定标准,与第一条相呼应,明确了单位行贿“情节严重”与“情节特别严重”的界限,新增对生态环境、财政金融、安全生产、食品药品、防灾救灾、社会保障、教育、医疗等领域行贿的重点打击。立法主要针对集体行贿惩治不力、与自然人行贿标准脱节等问题,以实现单位行贿与单位受贿、个人行贿的体系化衔接。
实务层面,应严格区分单位行贿与个人行贿,重点审查单位意志、利益归属、决策程序等,若按个人行贿定罪,则可能面临无期徒刑风险;适用与行贿罪一致的6类从重情节,可重点核查单位行贿是否用于非法活动、是否造成重大损失等情形。
05.第五条【巨额财产来源不明罪差额标准】

《解释(二)》条文索引
第五条:
国家工作人员的财产、支出明显超过合法收入,不能说明来源,差额在三百万元以上不满一千万元、差额在一千万元以上的,应当分别认定为刑法第三百九十五条第一款规定的“差额巨大”、“差额特别巨大”。实施前款行为,具有下列情形之一的,从重处罚:
(一)将支出用于非法活动的;
(二)曾因瞒报财产依纪依法被处分的。
条文解读:
该条将“巨额财产来源不明”的“差额巨大”标准从《规定》的30万大幅提升至300万,一方面是顺应经济发展的通胀调整,另一方面也是将司法资源集中于大案要案。明确差额特别巨大1000万的量化标准,新增非法支出、曾受处分从重情节,与第六条隐瞒境外存款罪数额标准、从重规则保持体系一致。主要回应此前巨额财产来源不明罪数额标准缺失、量刑模糊等问题,强化对国家工作人员财产监管与隐性腐败惩治。
实务层面,巨额财产来源不明的说明义务在被告人,辩护过程中应准确计算合法收入与财产差额,区分非法与合法来源(如早年投资、继承、赠与等),每减少一笔差额,就可能降低一档量刑风险;同时注意审查差额用途、是否曾受处分等从重情节。
06.第六条【隐瞒境外存款罪数额标准】

《解释(二)》条文索引
第六条:
隐瞒在境外的存款,折合人民币数额在三百万元以上的,应当认定为刑法第三百九十五条第二款规定的“数额较大”。实施前款行为,具有下列情形之一的,从重处罚:
(一)将存款用于非法活动的;
(二)曾因隐瞒在境外的存款依纪依法被处分的。
在被追诉前主动交代并积极配合将存款转回境内的,可以认定为刑法第三百九十五条第二款规定的“情节较轻”。
条文解读:
该条将“数额巨大”标准从《规定》的30万大幅提升至300万,与第五条巨额财产来源不明罪数额基准、从重情节统一,形成境外资产腐败双罪名协同规制。主要针对实务中存在的隐瞒境外存款、跨境腐败监管较薄弱、与巨额财产来源不明罪标准不衔接问题。
实务方面,应注意条款规定“在被追诉前主动交代并积极配合转回”,可争取“情节较轻”,辩护过程中应积极把握该项辩护利好,在监委介入初期制定相关策略。
07.第七条【私分国有资产罪数额标准】

《解释(二)》条文索引
第七条:
私分国有资产,数额在二十万元以上不满二百万元的,或者私分救灾、抢险、防汛、优抚、帮扶、移民、救济、防疫、社会捐助、社会保险基金等特定款物,数额在十万元以上不满二十万元的,应当认定为刑法第三百九十六条第一款规定的“数额较大”;数额在二百万元以上的,或者私分上述特定款物,数额在一百万元以上不满二百万元的,应当认定为刑法第三百九十六条第一款规定的“数额巨大”。
条文解读:
该条细化私分国有资产“数额较大”及“数额巨大”的标准,对救灾、社保等特定款物降低入罪门槛,强化对国有资产与民生款物的保护。主要针对此前私分国有资产量刑模糊、特定款物保护不足、与贪污罪边界不清等问题,精准惩治集体私分国有资产行为。
实务层面,应区分私分国有资产与贪污,如是否经过集体决策、是否内部公开;立法针对特定款物从严认定、降低数额门槛,实践中应注重辨析款项的性质。
08.第八条【非国家工作人员职务犯罪】
新旧对比

《解释(二)》条文索引
第八条:
刑法第一百六十三条规定的非国家工作人员受贿罪、第一百六十四条规定的对非国家工作人员行贿罪、第二百七十一条规定的职务侵占罪、第二百七十二条规定的挪用资金罪定罪量刑标准分别参照受贿罪、行贿罪(单位行贿罪)、贪污罪、挪用公款罪定罪量刑标准执行。在决定是否追究刑事责任和量刑时,应综合考虑犯罪的性质和情节,准确评估社会危害性,确保罪责刑相适应。
条文解读:
该条明确非国家工作人员受贿、职务侵占等罪参照公职犯罪标准执行,废除了旧解释中二倍、五倍的数额规定。立法本意是平等保护民企产权,解决民企职务犯罪量刑偏轻问题,优化营商环境,实务后果则是大幅降低了民企高管职务犯罪的入罪门槛。
实务层面,非国家工作人员职务案件直接适用公职犯罪数额与情节标准,存在从严倾向,但仍可把握条文“应综合考虑社会危害性”,从社会危害性角度进行辩护,针对民企内部纠纷,可主张社会危害性显著低于贪腐公职人员,争取不起诉或缓刑。
09.第九条【挪用公款“以个人名义供其他单位使用”的认定】
新旧对比

《解释(二)》条文索引
个人通过虚构付款事由或者将单位应收账款不按规定入账等逃避单位监管的方式,将公款提供给其他单位使用的,应当认定为《全国人民代表大会常务委员会关于〈中华人民共和国刑法〉第三百八十四条第一款的解释》第二项规定的“以个人名义将公款供其他单位使用”。
条文解读:
该条细化挪用公款罪中“以个人名义供其他单位使用”的认定规则,旨在强化公款使用监管,精准惩治隐性挪用。
实务层面,应注重审查是否存在虚构事由、不入账、逃避单位监管等行为;区分单位集体决策与个人擅自挪用。
10.第十条【挪用公款“数额巨大不退还”的认定】
新旧对比

《解释(二)》条文索引
挪用公款数额巨大,因客观原因在提起公诉前不能退还的,应当认定为刑法第三百八十四条规定的“挪用公款数额巨大不退还”。在提起公诉前办案机关依照职权将公款追回的,可以不认定为“挪用公款数额巨大不退还”,但是量刑时应当考虑其与被告人自己退还情形的区别。
条文解读:
条文区分“客观不能退款”与“拒不退款”,并明确办案机关追回的可不认定“不退还”,但与个人退还存在区别。将《最高人民法院关于审理挪用公款案件具体应用法律若干问题的解释》规定的不退还的时间节点从“一审宣判前”提前至“提起公诉前”,实质上缩小了行为人通过后期退赃来规避加重处罚的空间。对解决挪用公款“不退还”认定时间节点模糊、量刑失衡问题,规范司法认定,鼓励主动退赃具有重要意义。
实务层面,严格以提起公诉前为时间节点,辩护聚焦退还时间、客观原因、主动配合追赃。
11.第十一条【新型贿赂的数额认定规则】
新旧对比

《解释(二)》条文索引
受贿数额一般按照收受财物时的财物价值认定。以收受股票、股权的预期收益作为贿赂形式,构成犯罪的,受贿数额按照案发时实际获利认定;案发时尚未实际获利的,受贿数额一般按照案发时涉案资产的市场价格与支付价格的溢价认定。
条文解读:
该条明确股权、债权、预期收益等新型贿赂的数额认定规则,与传统财物受贿数额认定逻辑相统一。对于解决新型贿赂认定缺乏标准、数额计算争议较大等问题具有重要意义,惩治新型隐性腐败。
实务层面,可寻求股权评估专业机构,进行技术性领域辩护,聚焦价格认定基准、是否实际获利等问题,主张按案发时市场价格与支付价差额进行数额认定。
12.第十二条【特定财物价值认定】
新旧对比

《解释(二)》条文索引
第十二条:
对于真伪不明的财物和珠宝、玉石、字画、手表、贵重金属等特定财物,应当进行真伪鉴定。
对于价值不明的财物,应当进行价格认定。对于珠宝、玉石、字画、手表、贵重金属等特定财物,一般应当进行价格认定,但是购买票据齐全,能够有效证明收受财物当时真实价格,行受贿双方无异议的,不作价格认定。
经过价格认定的财物,一般以认定价格认定受贿数额,但是行贿人按照受贿人授意购买特定物品后给予受贿人的,应当以行贿人实际支付的购买金额认定受贿数额。
条文解读:
该条健全特定财物真伪、价格认定规则,与第十一条预期收益型受贿数额认定体系衔接,旨在解决新型贿赂财物价值争议问题,统一司法认定标准。
实务层面,真伪不明必须鉴定、价值不明必须价格认定;票据齐全、双方无异议可免认定;按授意购买以实际支付价算。辩护可聚焦鉴定程序、价格基准、票据真实性等专业性较强的问题。
13.第十三条【斡旋受贿】
新旧对比

《解释(二)》条文索引
第十三条:
国家工作人员利用本人职权或者地位形成的便利条件,收受请托人财物,向请托人承诺通过其他国家工作人员职务上的行为为请托人谋取不正当利益的,应当依照刑法第三百八十八条的规定,以受贿论处。明知请托人有不正当的具体请托事项而收受财物的,视为承诺为请托人谋取不正当利益。国家工作人员是否向其他国家工作人员转达请托事项,不影响受贿罪的认定。
条文解读:
该条明确“明知+收受财物=承诺谋利”,无需实际转达或办事,填补斡旋受贿认定空白。解决了斡旋受贿中“便利条件”认定模糊、隐性斡旋腐败打击难问题。
实务层面,可注重辨析当事人是否“明知”请托事项的不正当性,可针对主观明知展开辩护。
14.第十四条【“利用职务上的便利”的认定】
新旧对比

《解释(二)》条文索引
国家工作人员通过职务上有隶属、制约关系的其他国家工作人员为请托人谋取利益,应当认定为“利用职务上的便利”。职务上的隶属、制约关系,不限于主管关系,也不限于直接上下级关系,应当结合国家工作人员任职单位的性质、职能、所任职务以及法律规定、制度安排、政策影响、实践惯例等具体认定。
条文解读:
该条扩大“隶属、制约关系”范围,不限于直接上下级,扩展至“政策影响、实践惯例”等隐性权力,回应实务中“利用职务上的便利”认定过窄、隐性职务影响力腐败打击不力问题。
实务层面,可结合单位性质、职务、制度、惯例综合认定,审查是否实际利用制约关系谋利。
15.第十五条【单位名义受贿、个人占有的定罪规则】
新旧对比

《解释(二)》条文索引
以单位名义收受财物,但以个人非法占有为目的或者收受的财物归个人所有的,以受贿罪定罪处罚。
条文解读:
该条明确单位名义受贿、个人占有按个人受贿罪定罪,与第一条单位受贿、第十六条单位行贿主体认定标准衔接,防止以单位名义掩盖个人腐败。立法区分单位与个人责任,精准惩治借单位之名行个人受贿之实。
实务层面,应注重审查利益去向、单位意志、决策程序等。
16.第十六条【单位行贿罪】
新旧对比

《解释(二)》条文索引
为谋取不正当利益向国家工作人员行贿,具有下列情形之一的,以单位行贿罪定罪处罚:
(一)单位集体决定,违法所得归单位所有的;
(二)单位实际控制人或者主管人员决定,违法所得归单位所有的。
个人财产和单位财产高度混同,单位通过行贿获得不正当利益实际归个人所有的,以行贿罪定罪处罚。
条文解读:
该条明确单位行贿的核心要件(集体决策或控制人决定、利益归单位),回应解决单位行贿与个人行贿混淆、财产混同情形定性难问题。
实务层面,应核心审查财物归属,可通过财务审计,证明公司财产独立。
17.第十七条【介绍贿赂罪】
新旧对比

《解释(二)》条文索引
第十七条:
刑法第三百九十二条规定的“介绍贿赂”,是指在请托人和国家工作人员之间沟通关系、撮合条件,使贿赂行为得以实现的行为。
实施介绍贿赂行为,又与请托人或者国家工作人员共同实施行贿或者受贿行为,同时构成介绍贿赂罪和行贿犯罪或者受贿犯罪共犯的,依照处罚较重的规定定罪处罚。
介绍贿赂过程中,在国家工作人员不知情的情况下收受请托人的财物占为己有,符合刑法第三百八十八条之一规定的,以利用影响力受贿罪定罪处罚;在国家工作人员不知情的情况下截留部分财物占为己有,同时构成利用影响力受贿罪和其他犯罪的,以利用影响力受贿罪和其他犯罪数罪并罚。
以非法占有为目的,虚构与国家工作人员关系密切的事实,骗取请托人财物的,以诈骗罪定罪处罚。
条文解读:
条文细化介绍贿赂的定义,厘清了介绍贿赂与共犯、诈骗罪的关系,确立了“择一重罪”及数罪并罚的规则,规范贿赂中间行为法律适用。
实务层面,应注重区分单纯介绍、共同犯罪、利用影响力受贿、诈骗;辩护聚焦行为性质、主观目的、是否参与分赃等。
18.第十八条【私分国有资产罪与贪污罪区分】
新旧对比

《解释(二)》条文索引
私分国有资产虽经集体研究,但私分范围仅限于单位领导和管理层人员,且对单位其他人员隐瞒实情的,以贪污罪定罪处罚。单位非法收受财物后,以单位名义集体私分给个人,依照刑法第三百八十七条的规定,以单位受贿罪定罪从重处罚,集体私分行为作为量刑情节考虑。
该条明确私分国有资产与贪污的核心区别,即是否公开、范围是否仅限管理层,解决私分国有资产与贪污混淆、集体私分变相贪污定性难问题。
实务层面,应审查私分范围、是否公开、是否隐瞒。若能证明发放名单包含普通员工或有公示痕迹,可尝试争取定性为量刑较轻的“私分国有资产罪”。
19.第十九条【私分罚没财物】
新旧对比

新旧对比
《解释(二)》条文索引
司法机关、行政执法机关以外的单位违反国家规定,将应当上缴国家的罚没财物,以单位名义集体私分给个人的,对直接负责的主管人员和其他直接责任人员以滥用职权罪定罪处罚,但具有本解释第十八条第一款规定的情形的,以贪污罪定罪处罚。
条文解读:
该条明确非司法/执法单位私分罚没财物按滥用职权罪/贪污罪定性,与第十八条私分国有资产、贪污定性标准衔接,填补罚没财物监管空白,解决非执法单位私分罚没财物定性模糊、打击不力问题。
实务层面,应区分单位性质、私分范围、是否公开;仅限管理层+隐瞒定贪污,其他定滥用职权。
20.第二十条【公款行贿】
新旧对比

《解释(二)》条文索引
国家工作人员不以个人占有为目的,利用职务上的便利,用公共财物向他人行贿,同时构成行贿罪和渎职犯罪的,数罪并罚。
该条明确公款行贿(无个人占有目的)按行贿罪+渎职罪数罪并罚,以解决渎职责任遗漏问题,强化公款使用监管与行贿惩治。
实务层面,在辩护空间较小的情况下,可重点关注量刑协商,争取在自首、退赃上获得最大限度的从宽。
21.第二十一条【特殊自首认定】
新旧对比

《解释(二)》条文索引
监察机关掌握的被调查人贪污贿赂行为尚未达到数额较大,被调查人主动、如实供述监察机关尚未掌握的本人绝大部分犯罪事实的,以自首论。
条文解读:
该条细化贪污贿赂犯罪自首的认定标准,明确监委初核阶段,“未达数额较大+主动供述绝大部分未掌握事实=自首”,鼓励主动交代问题,优化反腐政策效果。
实务层面,应把握监委调查初期,自首认定的黄金时期。
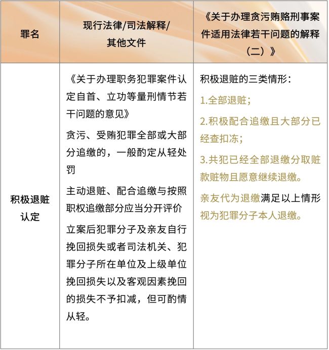
22.第二十二条【积极退赃认定】
新旧对比

《解释(二)》条文索引
犯罪分子具有下列情形之一的,可以认定为刑法第三百八十三条第三款规定的“积极退赃”:
(一)全部退赃的;
(二)积极配合办案机关追缴赃款赃物,且大部分赃款赃物已被查封、扣押、冻结的;
(三)共同犯罪的犯罪分子对实际分取的赃款赃物已经全部退缴,并自愿继续退缴赃款赃物的。
应犯罪分子要求或者经犯罪分子同意,犯罪分子亲友自愿代其退赃,具有前款情形之一的,视为犯罪分子积极退赃。
该条明确“积极退赃”三种情形及亲友代退视为本人退赃,解决积极退赃认定标准不一、亲友代退性质争议问题,强化追赃挽损,落实宽严相济。
实务层面,解决了当事人账户被冻结情况下无法退赃的困境,为从宽处罚提供了操作路径。
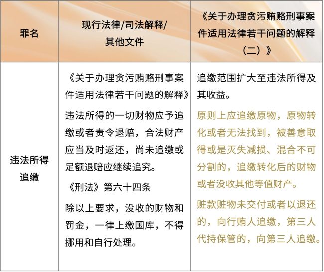
23.第二十三条【违法所得追缴】
新旧对比

《解释(二)》条文索引
犯罪分子违法所得的财物及其收益,应当予以追缴或者责令退赔。
对犯罪分子违法所得,一般应当追缴原物。行受贿双方形成贿赂房屋合意的,应当追缴房屋。有确实、充分证据证明原物已经转化为其他财物的,追缴转化后的财物。犯罪分子违法所得与其他合法财产共同转化为其他财物的,追缴与犯罪分子违法所得对应的份额及其收益。有确实、充分证据证明依法应当追缴、没收的涉案财物无法找到、被他人善意取得、价值灭失减损或者与其他合法财产混合且不可分割的,可以依法追缴、没收其他等值财产。
赃款赃物尚未交付给受贿人或者已经退还给行贿人的,依法向行贿人追缴;赃款赃物由第三人代为持有、保管的,依法向第三人追缴。
该条确立了“追缴原物→追缴转化物→追缴等值财产”的链条,确保不让犯罪分子从违法活动中获利,完善追赃挽损体系,解决追缴范围不清、追赃不力问题。
实务层面,注意区分合法与非法财产,可提前进行财产来源审计,为合法财产提出执行异议预留证据。
24.第二十四条【施行时间与效力】
本解释自2026年5月1日起施行。最高人民法院、最高人民检察院此前发布的司法解释与本解释不一致的,以本解释为准。
*实习生王峻哲对本文亦有贡献。
The content of this article is intended to provide a general guide to the subject matter. Specialist advice should be sought about your specific circumstances.
[View Source]