- within Corporate/Commercial Law topic(s)
- in European Union
- in European Union
- in European Union
- in European Union
- with readers working within the Aerospace & Defence industries
- within Corporate/Commercial Law, Transport and Employment and HR topic(s)
“红筹模式”是指境内公司、自然人或其他主体,通过股权控制、VIE协议控制等模式,将境内权益转移至其在境外设立的离岸公司,并最终以该离岸公司为主体,在境外证券交易所申请挂牌上市的资本运作路径。为实现此上市目的而搭建的股权结构,即为红筹架构。
近期,中国证监会对红筹企业赴港上市传递出更为审慎的监管态度。中国证监会国际司回复“请拆除红筹架构后再申报”的一张网络流传截图,引起资本市场和拟赴港上市企业的极大关注。2026年3月17日,据彭博社消息,中国近期加强了对红筹公司赴香港上市的监管审查。建议拟上市企业拆除红筹结构,以境内主体寻求香港上市,若企业因特殊情况坚持采用红筹架构则需充分论证并证明该架构的必要性。
以上监管信号并非一律禁止搭建和利用红筹架构实现上市,对红筹架构的前景始终应持理性态度。在新的监管范式正式形成之前,本文将回归到更具实务价值的问题:红筹架构赴港上市的政策监管信号、可供参考的基本拆除方案及实践案例。
01.拆除红筹架构的监管信号
拆除红筹架构的监管信号并非空穴来风。2023年3月31日实施的《境内企业境外发行证券和上市管理试行办法》将境内企业间接境外发行上市(包括红筹架构)统一纳入备案管理,标志着中国企业境外上市监管进入备案制阶段。证监会对红筹结构的审查明显趋严,从“默认接受”转向“逐案论证”。
2026年3月,路透社等数家媒体报道称,中国证监会已对部分红筹企业提出要求,需把注册地调整回中国、拆除现有结构后,才能继续推进香港上市。证监会在对路透的回应中并未否认这一点,而是表示:红筹架构因股权结构不透明、合规风险较高,历来受到境内外监管关注;在2023年3月备案新规实施后,监管通常会审查企业搭建红筹结构的必要性和合规性,尤其关注这些结构是否是在新规生效后才搭建的。
根据证监会国际司公开披露的境外上市备案补充材料要求,不难发现,“股权架构搭建及返程并购的合规性”其实早已成为证监会审核备案材料的关注重点。其中多次出现类似问题:外汇管理、境外投资等监管程序的履行情况,收购境内主体的交易对价、定价依据、税费缴纳等情况。

从上述监管反馈来看,证监会对备案材料审查的核心点在于“红筹架构的必要性与合规性”。虽然港股上市的监管政策并未明令禁止红筹架构,但是如若红筹架构本身无法得到合理的解释,将面临极大的审核失败风险。拟赴港上市企业需要及时作出拆除抑或保留存量红筹架构的抉择,且这一抉择不再是单纯的法律结构调整,而是关乎上市成败、股东利益、税务成本、长期资本布局的重要抉择。拆除红筹架构意味着企业将从境外资本体系回归境内监管,保证了一定的监管确定性,但是存在高昂的系统性成本;保留兼具灵活性与交易便利性的红筹架构,则必须夯实合规基础,充分论证架构的必要性与合规性。
02.拆除红筹架构的实施方案
红筹架构存在股权控制、VIE协议控制等不同种模式,拆除逻辑与实操步骤各有侧重。股权控制模式最为常见且适配多数拟上市实体企业,以股权控制模式为例,拆除红筹架构的实施方案基本如下:
(一)确定境内上市主体
股权控制模式下,境内控股公司的主营业务通常不应受外商投资产业政策限制。如果公司的红筹架构搭建采用股权控制模式,则境内控股公司的经营业绩能够正常体现并连续计算,可在拆除红筹架构后直接作为发行人主体申请上市。
(二)镜像平移境外股权
1. 创始人、投资人受让香港公司股权或对境内控股公司增资
实践中常见的境外股东回归路径包括股权转让路径和增资路径,由境内控股公司的现有股东香港公司将股权转让给创始人、投资人,或者由创始人、投资人对境内控股公司直接进行增资,从而实现控制权的境内回归。
股权转让路径,即由各股东直接受让香港公司持有的境内控股公司股权,是最常见的重组形式。境外架构部分,境外融资主体(SPV)通常采用回购或对价注销股权的方式实现创始人、投资人的境外退出;境内架构部分,创始人、投资人或其指定的境内关联持股主体以股权回购或注销所得资金受让香港公司所持有的境内控股公司的股权,由此实现原本由境外公司间接持有的境内权益转为由创始人、投资人境内主体直接持有。
而在增资路径中,境外SPV的全体股东按照其原始投价款的金额,逐轮向境内控股公司进行增资,并按照完全摊薄后的持股比例持有境内控股公司的股权,由此能够实现资金投入至境内控股公司并维持各股东税基,避免税基损失。
2. 境外SPV回购股权
与此同时,境外SPV对全体股东开展逐轮的股权回购,各股东相应放弃通过境外SPV持有的发行人股权。由此,创始人、投资人自境外SPV退出,位于境外的融资主体被重组至集团公司架构之外。
(三)注销红筹架构主体
最终公司需注销境外SPV及相关控股平台,并取得相应的合规注销证明。境内自然人股东及机构股东还应分别办理37号文登记及ODI备案的注销手续。
(四)VIE协议控制模式的特殊考量
另外,VIE协议控制模式下,境内控股公司的主营业务通常受到外商投资产业政策限制,因而境外SPV并不直接持有境内运营实体(OPCO)的股份,而是通过外商独资企业(WFOE)与OPCO签订一揽子控制协议,实现对OPCO的控制。为拆除红筹架构,需先解除所有VIE协议,并审慎选择以WFOE或OPCO作为发行人申请上市。
03.拆除红筹架构实现H/A股上市的实践案例
在以往实践中,有不少企业在拆除红筹架构之后顺利实现H股或A股上市。为具体呈现红筹架构的拆除过程,本章节选取两则具有代表性的企业案例进行介绍。
1. H股案例:北京极智嘉科技股份有限公司
北京极智嘉科技股份有限公司(股份代号:2590,以下简称“极智嘉”)成立于2015年,是全球AMR市场的领军企业。在具身智能与AI技术赋能的双重驱动下,极智嘉持续推动传统仓储物流行业的自动化与智能化转型。2026年2月,极智嘉发布全球首款面向仓储场景的通用机器人Gino 1,实现“一台机器人覆盖仓内主流人工操作场景”,引领仓储行业实现从移动智能化到操作智能化的关键跨越。
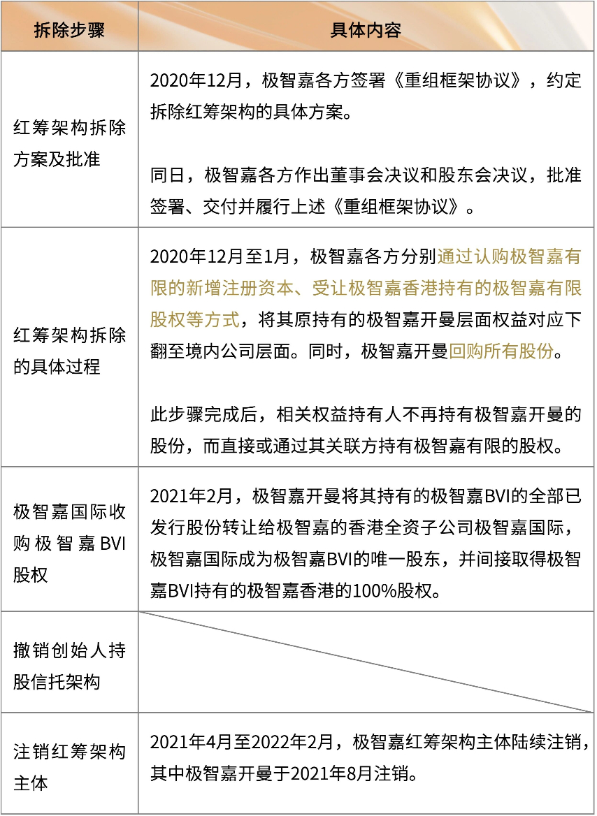
极智嘉已于2025年7月在港交所实现上市,被誉为“全球AMR仓储机器人第一股”。根据极智嘉招股书3披露显示,极智嘉曾于2018年4月至10月对公司股权进行重组,采用境外红筹控股结构:极智嘉股东通过极智嘉开曼(Geekplus Corporation)间接持有境内公司权益,而极智嘉开曼通过全资持股的极智嘉BVI及极智嘉香港,间接持有极智嘉100%股权。
因考虑到实际业务活动主要在境内以及对上市形式进行慎重选择,极智嘉彼时决定拆除红筹架构,以回归中国境内A股上市或H股形式实现香港上市。其红筹架构拆除步骤如下所示:

2. A股案例:软通动力信息技术(集团)股份有限公司
软通动力信息技术(集团)股份有限公司(股票代码:301236,以下简称“软通动力”)成立于2005年,总部位于北京,是一家全栈智能化产品与服务提供商。在AI浪潮的驱动下,软通动力率先打破产业壁垒,将算力基础设施、Token经济与OpenClaw(小龙虾)智能体框架深度融合,创新推出“算力基建筑基、睿动Token赋能流通、OpenClaw激活需求”的全新算力运营模式。
软通动力已于2022年3月成功登陆深交所创业板。根据其招股书4披露显示,软通动力曾于2005年开展VIE协议控制模式下红筹架构的搭建。2005年9月,软通开曼(iSoftStone Holdings Limited)注册成立。同年11月,软通开曼在境内设立全资子公司软通动力有限,软通动力有限再通过VIE协议实现对软通科技的协议控制。
受国内外政治经济环境和资本市场发展影响,加之维持境外上市成本较高且较不便利,软通动力决定将软通开曼私有化并拆除红筹架构,以回归中国境内上市。其红筹架构拆除步骤如下所示:
极智嘉、软通动力妥善拆除既有红筹架构,实现H股或A股上市,这些经验无疑为资本市场提供了宝贵的实践样本。当然,这两则案例呈现的是适用于各企业自身情况的个性化操作。对于大多数拟赴港上市企业而言,始终需要行之有效的方案以应对日趋严格的监管要求。本文希冀通过对红筹架构赴港上市的政策监管信号、实务拆除路径以及实践案例的梳理,给予拟赴港上市企业一些可供参考的思路。
需要强调的是,本次红筹收紧的监管信号并不是不再鼓励红筹架构或境外上市,而是要推动资本市场走向更加合规、透明、监管可控的上市方案。对于拟赴港上市企业而言,理解政策信号的转向初衷,主动优化存量红筹架构、提升合规水平,方能在变局中赢得主动,稳步推进上市进程。
文章附录
1 《境外发行上市备案补充材料要求(2026年3月16日——2026年3月20日)》,载中国证监会:http://www.csrc.gov.cn/csrc/c100098/c7621321/content.shtml,最后访问时间:2026年4月8日。
2 《境外发行上市备案补充材料要求(2026年3月30日——2026年4月3日)》,载中国证监会:http://www.csrc.gov.cn/csrc/c100098/c7624298/content.shtml,最后访问时间:2026年4月8日。
3 极智嘉:《招股章程》,载香港披露易:https://www1.hkexnews.hk/listedco/listconews/sehk/2025/0630/2025063000026_c.pdf,最后访问时间:2026年4月8日。
4 《软通动力信息技术(集团)股份有限公司首次公开发行股票并在创业板上市招股说明书》。
The content of this article is intended to provide a general guide to the subject matter. Specialist advice should be sought about your specific circumstances.
[View Source]