- within Government and Public Sector topic(s)
- with readers working within the Telecomms industries
- within Government, Public Sector, Transport and Employment and HR topic(s)
- in South America
2026年3月4日,欧盟委员会正式公布了《工业加速法案》(Industrial Accelerator Act, IAA)提案。IAA的根本目标是扭转欧盟制造业衰退趋势,强化其工业竞争力、经济安全与战略自主,同时加速工业脱碳。该法案聚焦电池、电动汽车、光伏、关键原材料等中国企业布局密集的领域,希望通过"对内简化许可、对外塑造市场、引导外资贡献、划定特区加速"四位一体的法律机制,试图系统性干预产业生态,以实现其重振制造业、保障安全与加速转型的宏大目标。法案一旦实施,必将对中国企业在欧盟的投资运营、供应链构成产生重大且深远影响。
01.相关背景
欧盟制造业占GDP比重呈持续下滑趋势,从2000年的17.4%降至2024年的14.3%。在钢铁、水泥、铝等基础材料领域,欧洲企业面临成本高企、产能过剩的压力;在电池、光伏、电动汽车等新兴领域的全球市场份额持续萎缩。
为扭转这一局面,IAA提出到2035年将制造业占欧盟GDP比重提升至20%的量化目标。欧委会早在2025年就将IAA纳入工作计划,但因成员国对法案是否存在过度保护主义、具体条款设计存在分歧,经多轮协商修改后,欧委会才于2026年3月4日正式公布提案,法案进入立法流程。
02.《工业加速法案核心内容》
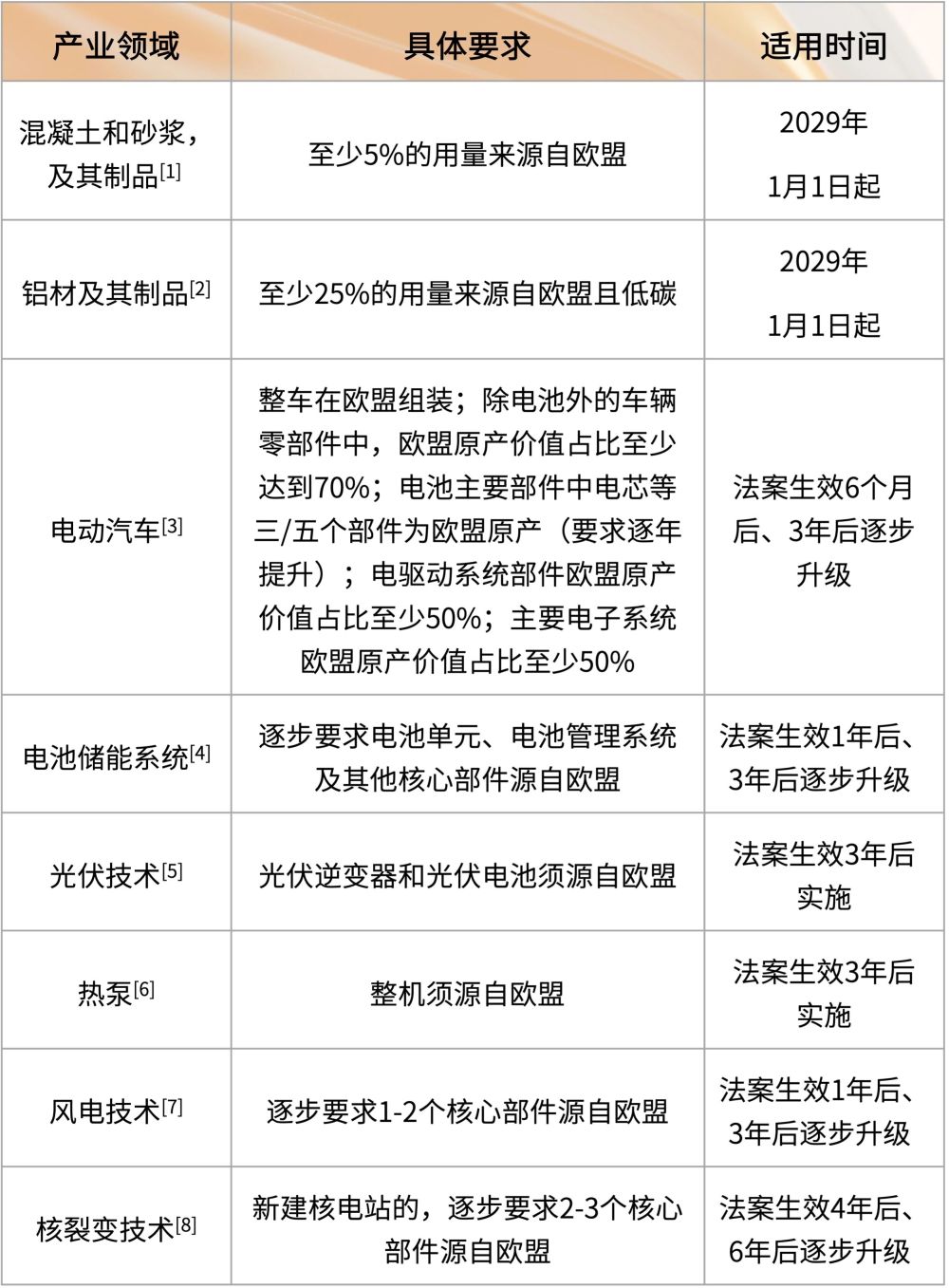
(一)政府采购领域新准入:新增本地成分和低碳要求
IAA第三章针对政府公共采购和公共支持计划(包括补贴、税收优惠、可再生能源拍卖等)构建新市场准入要求,并通过附件落实到具体行业。所谓新市场准入要求,即本地含量要求和低碳要求。
1. 本地成分要求
成员国公共采购预算必须全面适用本地成分要求(见下表);公共支持计划预算的至少45%(部分领域100%)适用,具体细节可能与公共采购有差异。考虑到欧盟公共采购总额占GDP的14%左右,这一机制将撬动巨额资金定向流入本土产业。

2. 本地成分的原产地规则
IAA第8条规定,只有来自与欧盟签有自由贸易协定(FTA)或《政府采购协定》(GPA)的国家的产品,才被视为等同于欧盟原产。中国等既未加入GPA、亦未与欧盟签署FTA的国家,产品面临制度性排除风险。同时欧委会有权以"未给予欧盟国民待遇""威胁欧盟供应安全"等为由,将第三国排除出该范围,即便未来中国加入GPA,仍可能被排除。
3. 低碳产品要求
IAA第三章第10条解释了低碳产品要求。建筑产品需符合欧盟(EU)2024/3110号关于建筑产品合格评定与验证要求的法案或其他适用低碳技术要求。其他产品适用根据欧盟(EU)2024/1781号《可持续产品生态设计条例》的低碳要求。欧委会还被授权未来出台更多同类措施。
核心行业具体要求为:钢铁及钢铁制品、铝材及铝制品至少25%用量为低碳产品,混凝土和砂浆至少5%用量为低碳产品,均自2029年起实施。
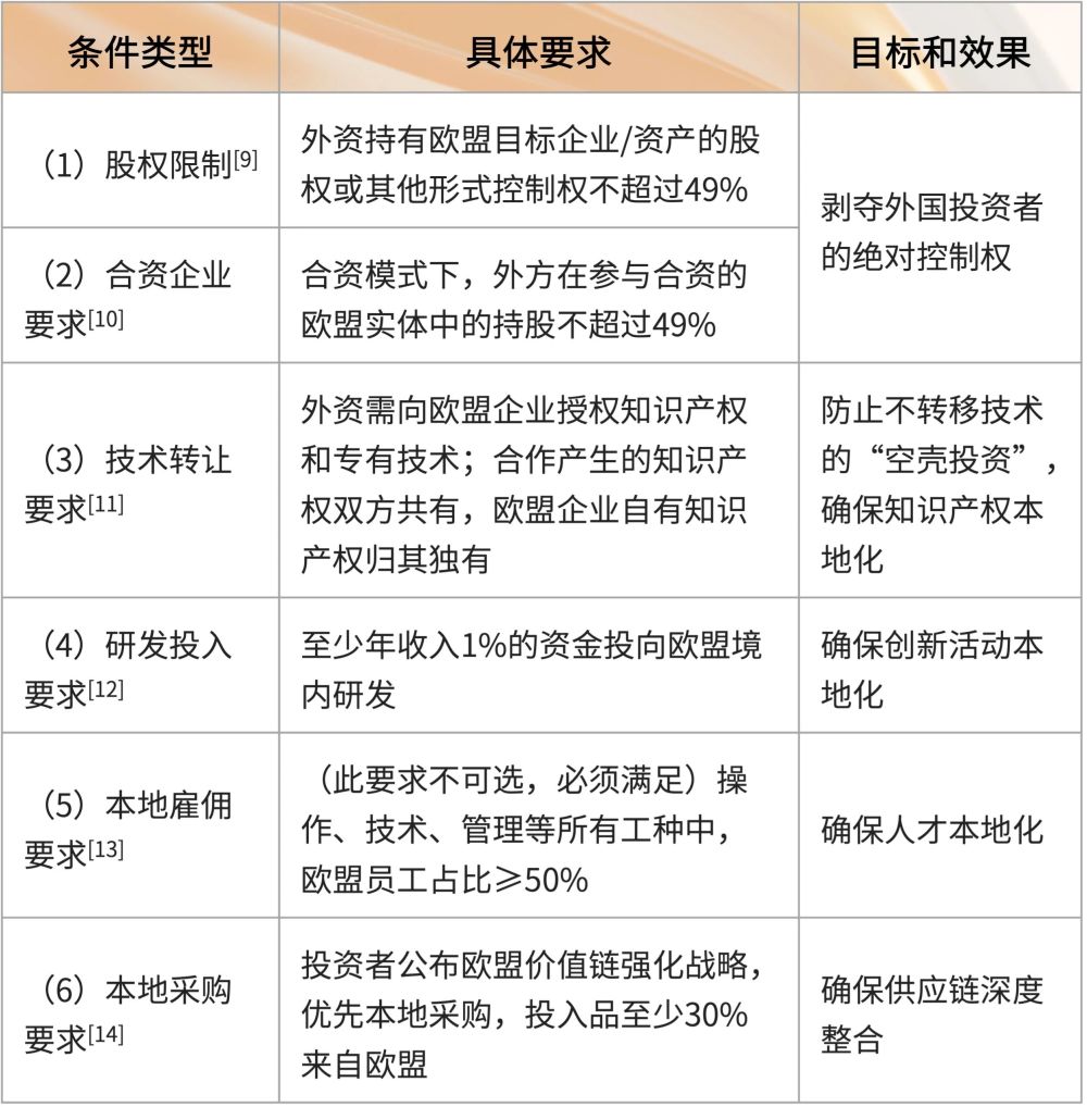
(二)外资直接投资:六选四的硬性审批条件
IAA第四章针对新兴战略行业建立新的外商投资审批机制,如果投资者来自全球产能占比超过40%的第三国,则适用此机制。"新兴战略行业"指电池技术及储能价值链、新能源汽车及相关组件、太阳能光伏技术、关键原材料开采加工回收。事实上,以上四个行业领域所限制的投资者主要是中国投资者。
对于以上特定来源、特定领域的投资超过1亿欧元的交易,在IAA正式生效之日起1年后,必须满足以下6个条件中的至少4个才能通过投资审批:

以上新增的外商投资审批机制由各成员国实施,外国投资者符合行业、金额门槛的,如将通过投资获得30%以上控制权,则有义务申报。同时欧委会有权主动介入各成员国的审核机制,防止成员国为吸引投资而竞相放宽条件。
(三)配套软机制
IAA法案的第二章、第五章设计了多项配套的审批机制,助力欧盟本土工业项目落地:
许可加速:要求成员国设立单一数字化"一站式"许可审批程序,简化审批流程;
默认批准原则:能源密集型工业的脱碳项目,在中间审批阶段"逾期未答复即视为通过";
工业加速区:鼓励成员国设立产业集聚区,推行集体基线许可,进一步简化审批。
03.对中国企业的影响和对策建议
(一)公共采购市场的实质性歧视
欧盟公共采购市场庞大,IAA一旦生效,本地成分与原产地规则形成双重壁垒,中国企业仅凭技术和成本优势无法满足准入门槛,被迫推动核心供应链向欧盟本地深度转移,需提前调整采购策略。
(二)对欧投资模式重构,丧失核心控制权
新兴战略行业的中国企业赴欧盟投资将失去对项目的经营决策权和财务并表能力,同时投资运营模式也面临重大挑战:
管理人员欧洲化:对追求全球统一运营的中企构成巨大管理挑战;
强制技术转让:让以技术为核心竞争力的中企面临技术外流风险;
本地研发强度:虽利于融入当地生态,但也加速了技术本地化进程;
劳动成本上升:本地雇佣显著推高劳动力成本,欧盟复杂的劳动法合规要求也将增加运营成本。
(三)供应链重塑的成本压力与长期战略不确定性
本地采购要求迫使中国企业调整全球供应链布局,替换原有高效、低成本的国内零部件供应商,在欧盟本地寻找或培育供应商,不仅会增加供应链建设成本,还让企业面临长期的产业战略不确定性。
(四)对策建议
目前IAA仍处于立法程序早期,中国政府、行业组织及企业和相关方可从政策层面和企业层面双管齐下,积极应对:
政府层面,密切关注立法进程,通过政府间渠道表达关切,争取条款调整。例如:通过双边磋商表达关切,指出其保护主义本质和对全球供应链的破坏性影响,争取对歧视性条款进行修改或设置更长的过渡期;就IAA中涉嫌违反GATT国民待遇与最惠国待遇、SCM协定(进口替代补贴)、GATS市场准入承诺以及TRIPS协定的相关条款,启动WTO争端解决程序;研究在公共采购、投资审查等领域采取对等、相称的反制措施的法律工具箱;强化国内产业循环与市场,为受冲击的电池、光伏、电动汽车等产业提供更广阔的国内市场和应用场景。
重点行业组织,可以积极提供法律与信息援助,组织应对性研讨会,为企业应对潜在诉讼和合规调整提供专业支持;积极向欧盟利益相关方表达关切并提出立法评论意见。
企业层面,则需要提前布局防御,重构运营策略。欧盟强化供应链韧性的趋势已体现在多项法案中,企业应在观望追踪的同时应部署防御措施,例如评估土耳其、摩洛哥等与欧盟签署了FTA的国家作为"原产地等同枢纽"的可行性;为满足强制合资要求做准备,提前寻找合作伙伴;制定分层次技术转移策略,规避核心技术外流风险;精准核算法案带来的成本影响,优化成本结构。
对于企业而言,在变局中认清局势、理解规则、多元布局才是掌握主动权的关键。
(感谢实习生陈子扬对本文的贡献)
Footnotes
1. Annex II Part I – Public procurement procedures
2. Annex II Part I (c) Annex 2 Part I Public Procurement (c).
3. Annex III Part I – Public procurement procedures of electric vehicles.
4. Annex II Part I - (a) Annex 2 Part I Public Procurement (a).
5. Annex 2 to the Act Union origin requirements for net-zero technologies Part I Public Procurement (b).
6. Annex 2 of the Act Union origin requirements for net-zero technologies Part I Public Procurement (c).
7. Annex 2 of the Act Union origin requirements for net-zero technologies Part I Public Procurement (d).
8. Annex 2 of the Act Union origin requirements for net-zero technologies Part I Public Procurement (e).
9. Section 18(2)(a) of the Act.
10. Section 18(2)(b) of the Act.
11. Section 18(2)(c) of the Act.
12. Act 18, Section 2(d).
13. Section 18(2)(e) of the Act.
14. Section 18(2)(f) of the Act.
The content of this article is intended to provide a general guide to the subject matter. Specialist advice should be sought about your specific circumstances.
[View Source]