- within Government and Public Sector topic(s)
- in United States
- within Government and Public Sector topic(s)
- in United States
- within Government, Public Sector, Antitrust/Competition Law and Transport topic(s)
国务院审议通过的《行政执法监督条例》(以下简称《条例》)于2026年2月1日正式施行。《条例》作为我国第一部关于行政执法监督制度的国家层面专门立法,标志着具有中国特色的行政执法监督进入全面法治化的新发展阶段。本文旨在通过梳理司法部发布的三批行政执法监督典型案例,分析《行政执法监督条例》升华和固化长期执法监督实践的探索和经验,在行政执法监督概念界定、监督实施机构、监督处理方式、与其他行政手段的协同衔接等制度上的"立"与"破"。
01
我国行政执法监督体系的逐步构建
行政执法监督作为行政监督的重要内容,从上世纪80年代开始,我国学者就展开了关于行政执法监督制度的研究。国务院法制局于1986年成立时设立法规监督检查司,1998年国务院法制局升格为法制办后设立政府法制协调司,政府法制监督构成早期行政执法监督的样态。2018年机构改革后,司法部和国务院法制办公室的职责整合,重新组建司法部;重新组建的司法部设立行政执法协调监督局,这个机构名称整合了早期的"监督"与后期的"协调"。
制度上,最早对行政执法监督检查进行专门立法的是1989年山东省人民政府制定的《加强行政执法和行政执法监督检查的暂行规定》(现行有效),指出"本规定所称行政执法监督检查,系指上级人民政府对下级人民政府,上级政府部门对下级政府部门,以及各级人民政府对其所属部门的执法情况进行的监督检查。""各级政府的法制机构、行政监察、审计等综合监督部门,依照其职责和有关规定,承担经常性的监督检查任务。"北京市人民政府1990年3月,印发《关于加强行政执法监督检查工作的通知》,确定"监督检查的重点,是有法不依、执法不严、滥用权力、执法不规范等问题。"福建省人民政府1990年6月制定《福建省行政执法监督管理暂行办法》,规定"本办法所称行政执法监督,是指各级人民政府监督所属行政执法机关及其行政执法人员、上级人民政府监督下级人民政府的行政执法行为是否遵从法律、法规所进行的各种活动。......各级人民政府法制工作机构是本级人民政府的办事机构,负责办理本级人民政府的行政执法监督管理事务。"同样,黑龙江省人民政府1990年6月出台《黑龙江省行政执法和行政执法监督检查暂行规定》,涵盖"执法协调"和"执法监督检查",并明确由各级政府法制机构具体承办。可以看出当时尚存在"行政执法监督"与"行政执法监督检查"并行的两个概念,代表了行政执法监督早期的雏形状态。
随后,国务院各部门、各级地方人民政府、各级政府部门根据实际情况先后制定行政执法监督相关文件。据笔者不完全统计,1993年至今,电力工业部、林业部、交通部等部委出台相关部门规章9项,部门其他文件15项,省市级地方性法规36项,省市地方政府规章89项,地方其他文件624项,累计773项。而上述法规和规范性文件有些已经失效、或被修订,有些依然现行有效和继续实施中。
2024年2月,中共中央办公厅、国务院办公厅印发《关于加强行政执法协调监督工作体系建设的意见》,指出"行政执法监督作为上级行政机关对下级行政机关行政执法工作的内部层级监督,是党和国家监督体系的重要组成部分,是各级党委和政府统筹行政执法工作的基本方式。"直至2025年12月17日立法制定《行政执法监督条例》,是对多年来我国行政执法监督体系战略部署深化落实的重要立法成果,在我国行政执法监督制度建设上具有里程碑意义。
02
典型案例监督实践基础上《条例》的进步和突破
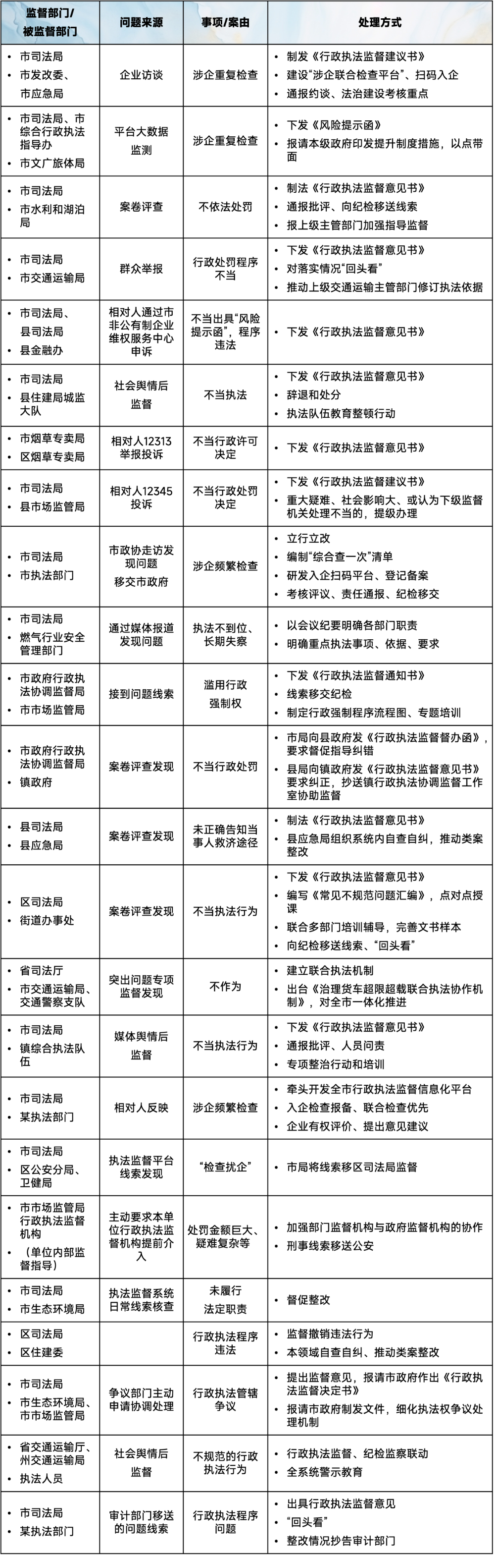
《条例》制定出台前,为进一步提高行政执法监督工作的规范化、法治化水平,司法部2024年以来陆续发布了三批行政执法监督典型案例,共计案例24个。涵盖和反映了各地对于行政执法监督的积极探索和实践,详见下表:

结合24个实践案例,对《条例》在行政执法监督制度上的确立与突破分析如下:
(一)《条例》明确行政执法监督的概念,理清与上下级政府部门、部门内部监督的区别。
可以看到在24个典型案例中,除了司法行政部门的监督,某市烟草专卖局对某区烟草专卖局"不当行政许可决定"的监督、某市市场监管局行政执法监督机构对内部"疑难复杂案件"的监督、某省交通运输厅和某州交通运输局对内部"执法人员不规范的行政执法行为"的监督也视同"行政执法监督"行为,被列入"行政执法监督典型案例"。意味着在《条例》出台前,行政执法监督的范畴并不局限于司法行政部门对执法部门的监督,还包括上级政府部门对下级政府部门、政府部门对本部门所属机构的监督等。
对此,《条例》作为我国首部国家层面的行政执法监督立法,首先对于行政执法监督的概念、与其他监督检查或督促指导的关系作了明确界定,对于县级以上人民政府、政府部门、实行垂直管理或双重领导的政府部门等监督工作的开展给出清晰指引。
1. 在层级上,行政执法监督职权的行使限于县级以上人民政府
《条例》第二条规定"县级以上人民政府依法对本级人民政府所属部门、派出机关和下级人民政府以及法律法规授权的具有管理公共事务职能的组织的行政执法工作开展的行政系统内部监督,适用本条例。"第一,明确行政执法监督,是县级以上人民政府的职能和权力,乡镇(街道)无行政执法监督职权;明确监督对象是本级政府的所属机构、下级人民政府、及法律法规授权的组织的行政执法工作;明确监督属性系行政系统内部监督。
2. 在性质上,上下级部门之间、部门内部的监督指导不属于行政执法监督
《条例》第四十二条规定"县级以上人民政府部门对本部门所属机构、派出机构行政执法工作的监督检查,实行垂直管理的部门或者实行双重领导并且以上级部门领导为主的部门对所属机构、下级部门行政执法工作的监督检查,参照本条例有关规定执行。县级以上地方人民政府依法对设立在本行政区域内实行垂直管理或者实行双重领导并且以上级部门领导为主的行政执法机关遵守和执行法律和政策情况进行监督,将发现的问题及时告知其上一级主管部门。设区的市级以上人民政府部门在本级人民政府行政执法监督机构的指导下,依照有关法律规定对下级人民政府相应部门的行政执法工作进行督促指导。"
即《条例》明确,上下级政府部门的监督,属于"督促指导",依照有关法律规定开展;对本部门所属机构、派出机构的监督,属于"监督检查",参照《条例》开展;实行垂直管理或双重领导且以上级部门领导为主的部门对所属机构、下级部门的监督,属于"监督检查",参照《条例》开展;县级以上政府对实行垂直管理或双重领导且以上级部门领导为主部门的监督,将问题告知其上级主管部门。故"督促指导""监督检查"有别于行政执法监督,并非同一概念。
(二)《条例》正式规定"县级以上人民政府司法行政部门"是本级政府的行政执法监督机构
通过典型案例,可以看出长期以来,各级司法局确实是作为主要的行政执法监督实施机构;但也存在"浙江某市司法局、综合执法指导办对文广旅体局涉企重复检查执法监督案"中,市综合执法指导办同样作为监督实施机构,会同市司法局共同开展监督;也存在"黑龙江某市政府行政执法协调监督局对市市场监督管理局滥用行政强制权执法监督案"、"河北某市政府行政执法协调监督局对某镇政府不当行政处罚执法监督案"等案件中,市政府行政执法协调监督局作为执法监督机构开展监督,各地监督机构名称不一的情况。
往前追溯,2022年司法部决定在14个省市开展行政执法协调监督工作建设试点工作,后《关于加强行政执法协调监督工作体系建设的意见》进一步要求,到2024年年底,基本建成省市县乡四级全覆盖的比较完善的行政执法监督工作体系,实现对行政执法工作的全方位、全流程、常态化、长效化监督。各地纷纷加大行政执法监督机构的设立、创建。如近年,商洛市政府发布市县(区)司法局加挂"市县(区)人民政府行政执法协调监督局"牌子的通知;山西省政府办公厅通知"以省人民政府名义开展行政执法协调监督工作,需使用'山西省人民政府行政执法协调监督局'印章";山东省政府官网则指出"司法厅内设机构包括行政执法监督处(对外使用省政府行政执法监督局名称)。"等。所以,因为没有统一的规定和样式,即便专门设置的行政执法监督局多数挂在司法行政部门,但各地的实际执行和理解还是存有差异。
笔者相信,这一问题将伴随着《条例》出台得到有效解决和改善。《条例》第六条规定"县级以上人民政府司法行政部门是本级人民政府的行政执法监督机构,代表本级人民政府承担行政执法监督具体事务,负责实施行政执法监督工作,定期向本级人民政府报告行政执法监督工作情况。"
代表着以国务院条例形式正式确认行政执法监督机构是县级以上人民政府的司法行政部门,即县级以上司法局(部、厅)具体代表本级政府实施行政执法监督工作。在一定程度上也就意味着县级以上政府无需另行成立一个部门,或县级以上司法局(部、厅)无需再另行挂牌一个部门,司法局(部、厅)依法可以直接对外开展监督工作,精简机构,提升质效。但另一方面,对于已经挂牌或对外使用的监督机构名称,后续或许还需要随之进一步调整和统一。
(三)以《条例》的形式固化了实践中有效的行政执法监督开展方式
统计司法部典型案例中行政执法监督线索的来源,群众举报/相关平台、政府热线投诉举报反映的5件,引发社会舆情/媒体报道后监督的4件,案卷评查后发现问题启动监督的4件,执法系统大数据监测异常启动监督的3件,政协或审计等有关部门移送问题启动监督的3件,被监督部门主动要求指导监督或协调的2件,司法行政机关主动企业走访、突出问题专项治理的各1件。被监督的事项多集中在"涉企重复检查"、"不当行政处罚"、"执法程序违法"、"多部门管辖职权争议"等问题上,经过行政执法监督和协调,不仅反映的问题得到实质解决,更是积极以个案促源头,推进领域内综合监管质效的全面提升。
因此,本次《条例》的制定,总结和吸收了切实有效、可推广的经验做法,固化上升为国务院条例。首先,确立"日常监督、重点监督、专项监督"全方位、常态化的监督机制。其次,在《条例》第十五条规定了日常监督方式,包括法律法规执行情况评估、执法资格确认、执法案卷评查、执法质效评议等;第十六条进一步指出执行法律法规情况评估"可以采取问卷调查、个别访谈、实地调研等方式";第十八条则确立了案卷评查工作的重点是检查行政执法决定是否合法、是否与违法行为的事实、性质、情节以及社会危害程度相当,以及行政执法文书是否规范,证据是否真实、完整。肯定了案卷评查、问卷调查、访谈和实地调研作为行政执法监督方式的合法性。可以说,《条例》真正体现了在实践中总结经验,再用理论指导实践的"实事求是""务实"精神。
(四)《条例》细化完善了行政执法监督处理方式,全方位、全举措让监督"落地""结果"
从司法部典型案例看,在此前的行政执法监督中,最常制发的文书是行政执法监督建议书、意见书、通知书、督办函、风险提示函;只有一个案例中作出了《行政执法监督决定书》,是在某市生态环境局和某市市场监管局出现"行政执法管辖争议"时,某市司法局提出监督意见,报请某市政府作出决定书明确管辖。可以看出,实践中,虽然监督部门会制发监督文书,但具体文书的名称、性质、适用的情形,均未有明确统一的标准依据。
同时,行政执法监督属于行政机关内部纠偏纠错,特别是在基层,"县城是个熟人社会、人情社会,开展监督抹不开面子";认为缺乏监督手段,搞不好既得罪了人、又解决不了问题,存在"不愿监督""不会监督"不敢监督"的思想包袱,严重影响了行政执法监督的开展和实效。对此,《条例》细化不同情形下常规监督处理方式,突出、敏感问题处理机制,与其他监督方式的协同衔接等,全方位、全举措让行政执法监督"落地""结果"。
1. 针对发现问题的不同情形,细化四种常规督办处理方式
《条例》第四章第二十六条至第二十九条,明确了对于行政执法监督中发现的问题,根据不同情形,可以制发行政执法监督督办函、意见书、决定书三类监督文书,让监督机构有了清晰的行动指引。
具体操作:第一,对于能够当场纠正的问题,应督促执法机关立即纠正。第二,对于行政执法机关应当履行而未履行行政执法职责的,可以制发《行政执法监督督办函》,督促其依法履职;被监督的执法机关应及时履行,并在期限内报送纠正情况。第三,对于违法或明显不当的行政执法问题,可以制发《行政执法监督意见书》,督促其予以纠正;被监督的执法机关应当及时纠正,并在期限内报送纠正情况。第四,对于重大问题、或执法机关未按照督办函履职、未按照意见书纠正的,由行政执法监督机构提出处理建议,报请本级人民政府决定;决定纠正的,制法《行政执法监督决定书》。
2. 针对突出、敏感问题,制定对等"闭环式"解决路径
第一,执法机关对监督处理结果有异议的,行政执法监督机构应当及时处理,而不是置之不理。第二,对于执法机关拒不落实执法制度、或执法行为存在突出问题的,可采取通报或向社会公布等方式,倒逼全方位整顿、整改。第三,发现执法人员违法或明显不当情形的,可提出处理建议,由有关机关依法处理;处理建议包括批评教育、离岗教育、调离执法岗位、取消执法资格等。
这类问题往往已涉及执法机关对监督行为的不认同、制度性或者非个案性突出问题、及对相关执法人员的处理等,对于行政执法监督机构如何审慎、实效的应对,《条例》给出了符合实际、又有法规依据的处理路径,让问题从发现、监督、到纠正、根源治理"闭环式"得以解决。
3. 立足行政执法监督本职,明晰与其他行政手段的协同衔接
行政执法监督作为行政监督的内容之一,如何梳理好与其他行政监督方式、行政争议解决手段的关系,一直是司法行政机关、行政执法机关和一线执法人员非常关心的问题。
对此,《条例》第三十三条给出清晰的协同和衔接规定,第一,与监察监督的协同,对于执法人员涉嫌违反《条例》、职务违法或职务犯罪的,移送监察机关。第二,与政府监督、行政复议的协调,加强沟通和信息共享,形成监督合力。第三,与行政复议、行政诉讼的衔接,符合行政复议、行政诉讼条件的,引导当事人依法复议或诉讼;已进入复议或诉讼程序的,行政执法监督机构不再重复监督。做到既不架空行政执法监督,也不越俎代庖,同时避免了行政执法监督机构和执法机关的重复工作、国家资源的耗费。
03
"典型执法问题"监督范本的借鉴和推广
除了《条例》已固化的常规监督方式外,针对涉企频繁检查、基层执法基础薄弱、执法依据涉嫌违法违规等"典型执法问题",司法部案例已给出符合我国行政执法、执法监督运行实际的处理范本,笔者整理以供参考。
1. 大数据智能筛选、AI自动回访,科学监督涉企频繁检查难题
在24个典型案例中,涉企频繁检查问题就独占5例,成为当前被投诉最为突出的行政执法问题之一,各地监督部门亦通过建立联合执法平台、通报约谈等予以应对。但执法检查是行政执法机关发现企业问题、守护地方稳定安宁、确保企业合法经营的必备和最重要手段,既要考虑企业接待检查压力,又不能禁锢和不当干扰行政部门正当执法的开展,科学行政执法监督尤为关键。
"浙江某市司法局运用人工智能技术监督'检查扰企'案"的做法,很值得借鉴和学习。在该案中,浙江某市司法局从浙江省行政执法监督平台,自动筛选出90日内接受行政检查4次以上的本市重点企业,按照设置的程序和时段自动AI电话回访。AI回访围绕"接受的行政检查数量""检查是否规范"等向企业了解情况,通过智能语言模型,自动收集识别分析反馈内容,梳理出区公安分局、卫健局存在的检查频次高、以服务走访为名实施行政检查等问题。AI将分析情况同省行政执法监督平台的检查记录进行智能比对,判断相关问题是否能够作为启动行政执法监督的线索。将人工智能技术运用到行政执法监督领域,对有效解决行政执法监督发现问题不够及时精准、监督人员力量不足、监督途径手段少等难题具有典型意义。
2. 点对点整体辅导,提升基层队伍执法水平
行政执法的基石在基层,基层执法队伍的能力和水平决定了整体行政执法的质效。部分地区推进基层综合行政执法改革后,乡镇(街道)也被赋予行政处罚权。2024年2月,江苏某区司法局在对本区行政处罚案卷评查过程中发现,某街道办理的案件存在审批流程不规范、事实认定不清、法律适用错误等问题。还查实,该街道近期发生一起因执法不当造成被复议纠错的案件,反映出该街道执法工作存在风险隐患,执法规范化水平亟待加强。
后,该区司法局对街道行政执法总体情况开展监督。一是向街道下发《行政执法监督意见书》,明确了40项具体问题及整改建议。二是组织业务骨干编写《某区行政处罚案卷常见不规范问题汇编》,点对点上门反馈、授课,推动该街道找准病根。三是联合区城管局、卫健委、农业农村局等部门采取联合培训的方式,进行"面对面"提醒与"手把手"辅导,推动街道规范执法程序,更新完善文书样本。四是通过"政治生态底册及谈话监督一体闭环应用系统"向区纪委监委移送问题线索。该街道根据监督意见,逐项落实,取得实质性提升。全国3.8万个乡镇(街道),基数大、执法水平不一,江苏某司法局对街道执法队伍的监督指导,对于各地监督将起到良好的示范作用。
3. 以个案促根本,推动违法违规执法依据的修订
2023年5月,山东某市司法局发现市交通运输局对某物流公司作出的"没收违法所得33.99万元、罚款67.8万元"的行政处罚决定书虽然是以本局名义作出,但内部审批程序显示,签批人为执法支队支队长,集体讨论的成员为下属执法支队负责人及科室负责人。市司法局认为,执法支队作为市交通运输局下设执法机构,不具有独立的行政执法主体资格,其负责人不是行政机关负责人,其集体讨论不能代替市交通运输局负责人集体讨论。涉嫌违反《行政处罚法》第五十七条关于"对情节复杂或者重大违法行为给予行政处罚,行政机关负责人应当集体讨论决定"的规定。
据此,市司法局制发《行政执法监督意见书》;同时,推动上级交通运输主管部门修订了《违法行为处理工作规程(试行)》,将执法案件由原执法支队支队长审查批准调整为该局分管局长审查批准;重大案件集体讨论由原执法支队内部集体讨论调整为由该部门相关领导集体讨论。可见,个案问题的发生,有偶发性,但也有相当比例存在执法依据、行政机制上的问题。因此,在监督过程中不能局限于单个案件问题的解决,应当研究分析问题发生的根源、错误的环节,发现执法依据违反制定程序或者内容不合法的,要依法提请文件制定机关修改或者废止;对无权处理的,要按照规定程序转送有权机关处理。
The content of this article is intended to provide a general guide to the subject matter. Specialist advice should be sought about your specific circumstances.