- within Criminal Law topic(s)
- in United States
- with readers working within the Insurance and Retail & Leisure industries
- within Criminal Law, Antitrust/Competition Law and Transport topic(s)
2026年4月10日,最高人民法院、最高人民检察院联合发布《关于办理贪污贿赂刑事案件适用法律若干问题的解释(二)》(法释〔2026〕6号,以下简称《解释(二)》)。这是继《关于办理贪污贿赂刑事案件适用法律若干问题的解释》(法释〔2016〕9号,以下简称《解释(一)》)施行十年后,针对腐败犯罪新形态、新手段作出的一次系统性回应,标志着贪污、贿赂案件的办理迈入新的阶段。
《解释(二)》旨在“坚持依法严惩腐败犯罪,针对司法实践中的新情况新问题,进一步细化完善法律适用标准,实现贪污贿赂定罪量刑标准全覆盖,不断织紧织密惩治腐败刑事法网。”这一新规的出台,无疑对未来的司法实践产生深远影响。在从严打击的基调下,如何精准把握新规中的定性边界、数额、情节标准,成为实现有效辩护的关键。基于此,笔者对《解释(二)》的核心变化进行深度拆解,梳理出新规下的核心要点。
01.《解释(二)》出台的背景与深层动因
《解释(二)》的出台是立法演进、司法实践需求与刑事政策调整共同作用的必然结果,其深层动因主要体现在:
(一)修复“立法先行”与“解释滞后”的断层,确保法制统一
2016年《解释(一)》施行时,《刑法修正案(十一)》《刑法修正案(十二)》尚未出台,监察体制改革亦未全面推开,彼时的司法解释难以预见后续立法对贪污贿赂犯罪体系的结构性调整。例如,《刑法修正案(十一)》将非国家工作人员受贿罪、职务侵占罪的量刑幅度由“两档”拓展为“三档”,《刑法修正案(十二)》则对单位行贿罪、行贿罪的量刑阶梯作出细化,这些立法修订直接导致《解释(一)》的数额认定标准与现行刑法条文出现断层。《解释(二)》正是通过明确定罪量刑的数额标准,修复了新旧法律之间的衔接裂痕。
(二)填补单位犯罪与财产监管类犯罪的量刑标准,消除适用困境
《解释(一)》主要聚焦于自然人贪污受贿犯罪的定罪量刑标准,而对单位犯罪(单位受贿罪、单位行贿罪、对单位行贿罪等)以及财产监管类犯罪(巨额财产来源不明罪、隐瞒境外存款罪、私分国有资产罪等),长期未设定明确、独立的量刑标准。由于缺乏操作细则,导致司法适用陷入困境。《解释(二)》对此进行了系统性重塑,为各类职务犯罪提供了全覆盖的量刑标尺。
(三)应对腐败手段迭代升级,破解新型隐性腐败的认定难题
随着腐败手段从传统的现金交易转向股权代持、预期收益、通过第三人收受等隐蔽形式,《解释(一)》对“财产性利益”的界定显得过于笼统,如股票股权的价值应按收受时还是案发时计算?介绍贿赂罪因缺乏“情节严重”的具体标准,常被笼统认定为行受贿共犯,无法体现其“促成交易”的行为本质。《解释(二)》精准回应了这些问题。
(四)顺应刑事政策转型,落实“平等保护”原则
这十年间刑事政策的导向发生了深刻变化。2016年之前,出于对民营经济的扶持,司法实践对民企人员腐败犯罪设定了较高的入罪量刑门槛(如2倍或5倍标准),意在减少刑法对民企经营的干预。随着民营经济地位提升,政策核心转向为产权平等保护。因此,政策导向转变为无论所有制形式如何,只要侵犯了职务廉洁性和单位财产权,就应当受到同等的法律评价。
02.《解释(二)》定罪量刑标准的全覆盖与严密化
《解释(二)》立足于《刑法修正案(十一)》《刑法修正案(十二)》的立法变革与监察体制改革深化的实践需求,进行了一次系统性的规则重塑。为准确把握新规精神,以下结合具体条文,对核心变化进行逐一解读。
(一)实现贪污贿赂定罪量刑标准全覆盖(第一至七条)
针对单位贿赂及财产监管类犯罪此前存在的标准缺失问题,《解释(二)》前七条进行了系统性重塑。新规不仅填补了单位受贿、行贿等罪名的量刑档次空白,更明确了介绍贿赂、巨额财产来源不明等罪的具体标准,构建起一套逻辑严密、覆盖全链条的定罪量刑体系。
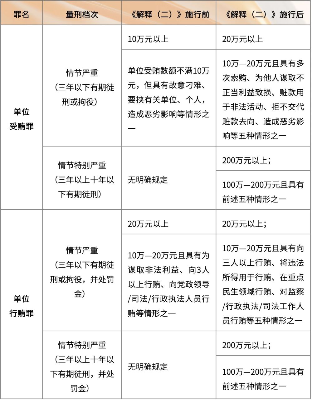
1. 同步构建单位贿赂犯罪的“双档次”量刑体系
针对《刑法修正案(十二)》调整后的量刑幅度,《解释(二)》对单位受贿罪与单位行贿罪采取同步量化标准,解决了这两类犯罪长期存在的量刑档次缺失问题。两者均确立了“20万元/200万元”的数额阶梯。即数额在20万元以上,或者数额在10万元以上且具有特定情节认定为第一档“情节严重”;数额在200万元以上,或者数额在100万元以上且具有特定情节认定为第二档“情节特别严重”。情节认定亦实现对称化,两者均细化了“多次行贿/索贿”“将违法所得用于犯罪”“在重点领域实施犯罪”“造成恶劣影响”等5类具体情节。

2. 统筹设定关联贿赂犯罪的独立量化标准
对于贿赂链条中的对单位行贿罪与介绍贿赂罪,《解释(二)》结束了以往标准模糊或参照适用的历史,首次设定了独立的、区分个人与单位的量化标准。
(1)对单位行贿罪:采取“个人/单位”双轨制标准,入罪门槛设定为个人20万元、单位40万元;“情节严重”标准设定为个人200万元、单位400万元。同时明确了“向三个以上单位行贿”“为谋取职务调整行贿”等6类情节标准。

(2)介绍贿赂罪:同样采取双轨制,入罪门槛设定为介绍个人10万元、介绍单位50万元;并细化了“为三个以上请托人介绍”“致使公共利益受损”等4类情节。

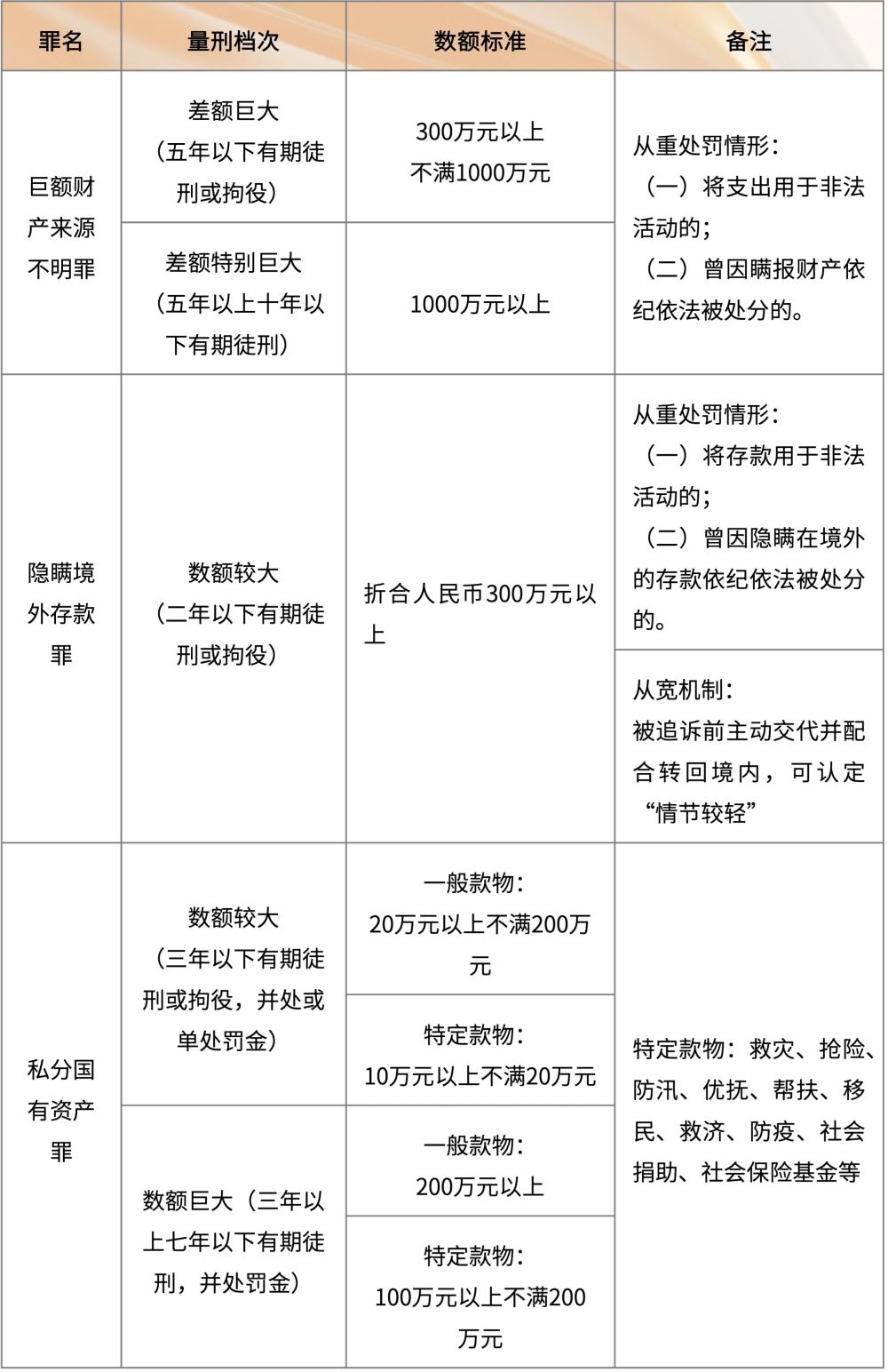
3. 精准划定财产监管类犯罪的数额与情节红线
针对巨额财产来源不明罪、隐瞒境外存款罪与私分国有资产罪,《解释(二)》重点解决了入罪难、量刑乱的问题,通过明确的数额分档实现精准规制。
(1)巨额财产来源不明罪:首次明确差额在三百万元以上不满一千万元的为“差额巨大”,差额在一千万元以上的为“差额特别巨大”,并规定了“用于非法活动”“曾因瞒报被处分”等从重情节。
(2)隐瞒境外存款罪:明确入罪标准为300万元,并创设了被追诉前主动交代并转回存款的从宽处理机制,体现了宽严相济。
(3)私分国有资产罪:采取一般款物与特定款物差异化保护原则。一般资产入罪门槛为20万元,而救灾、抢险等特定款物门槛减半为10万元,“数额巨大”门槛亦对应减半,一般资产为200万元,特定款物为100万元,体现了对民生保障资金的特殊保护。

(二)打破身份壁垒,统一职务犯罪定罪量刑标准(第八条)
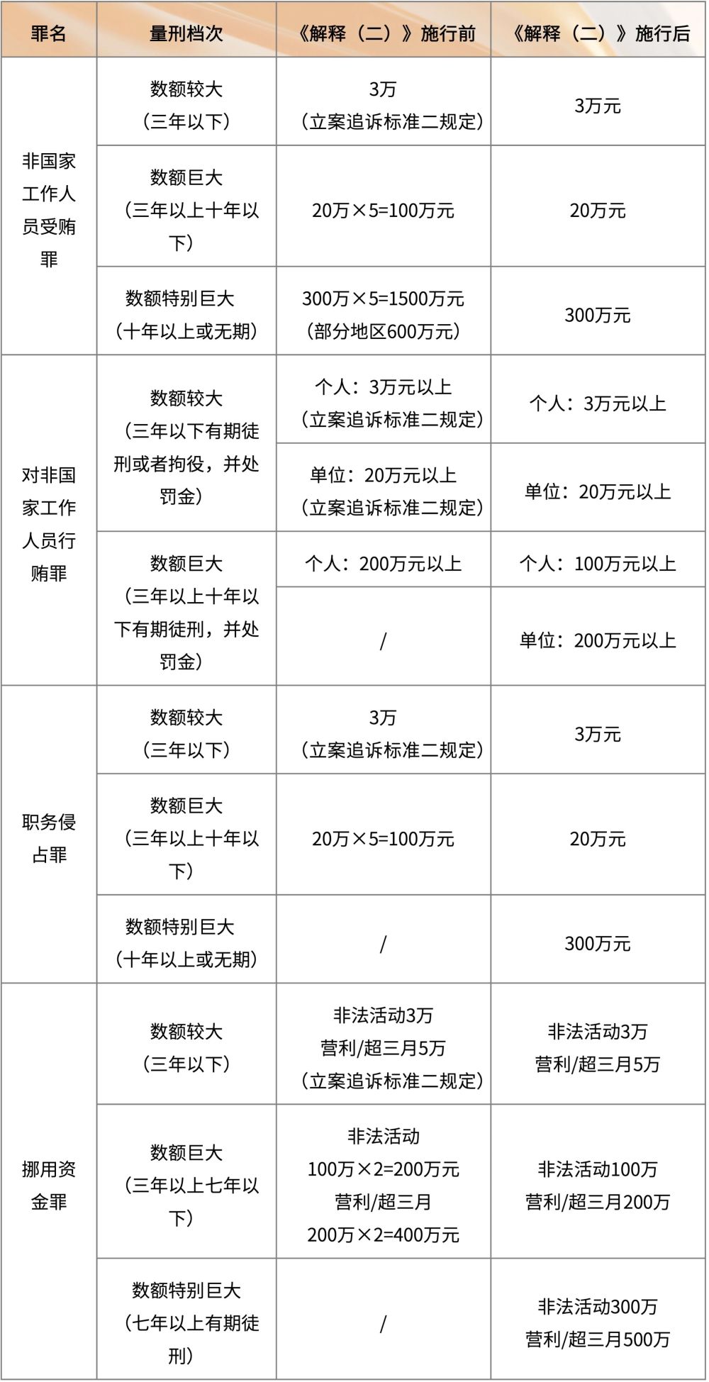
《解释(一)》对非国家工作人员职务犯罪设定了较高的入罪门槛(如2倍或5倍标准),《解释(二)》废除倍数规则,明确刑法第一百六十三条规定的非国家工作人员受贿罪、第一百六十四条规定的对非国家工作人员行贿罪、第二百七十一条规定的职务侵占罪、第二百七十二条规定的挪用资金罪定罪量刑标准分别参照受贿罪、行贿罪(单位行贿罪)、贪污罪、挪用公款罪定罪量刑标准执行。在决定是否追究刑事责任和量刑时,应综合考虑犯罪的性质和情节,准确评估社会危害性,确保罪责刑相适应。
(1)非国家工作人员受贿罪、职务侵占罪的数额较大、数额巨大、数额特别巨大的定罪量刑标准,原则上应为3万元、20万元、300万元。
(2)对非国家工作人员行贿罪的定罪量刑标准,应当区分行为主体是单位还是个人,单位对非国家工作人员行贿的,参照单位行贿罪,分别以20万元和200万元为定罪和升格法定刑的起点,个人对非国家工作人员行贿的,参照行贿罪,分别以3万元和100万元为定罪和升格法定刑的起点。
(3)挪用资金罪,对于用于营利活动或者超过三个月不退还的,数额较大应为5万元,数额巨大应为200万元(参照挪用公款罪的“情节严重”标准),数额特别巨大应为500万元(参照挪用公款“数额巨大不退还”);对于用于非法活动的,数额较大应为3万元,数额巨大应为100万元,数额特别巨大应为300万元。

需要指出的是,该规定在实践中亦存在较大争议,主要争议为:其一,公职人员腐败侵害的是国家工作人员职务行为的廉洁性和公权力信誉,而民企内部腐败主要侵害的是公司财产权和管理秩序,两者的社会危害性本质不同。其二,在民企经营环境尚需优化的背景下,大幅降低入罪门槛,可能会导致大量民企高管、业务人员面临重刑,可能会对企业经营产生负面影响。其三,与国际上区分“公权力腐败”与“私营部门背信”的惯例不一致。私营部门虽然也被视为严重犯罪,但其危害主要被定义为“破坏市场公平竞争”,在量刑阶梯上通常低于公权力腐败。其四,监委办理国家工作人员职务犯罪案件,在政策适用上相对灵活,可以“四种形态”中的前三种予以处理,而公安机关办理的非国家工作人员职务犯罪案件,处理相对缺少出罪空间。
(三)细化完善法律适用标准(第九至十二条)
《解释(二)》针对司法实践中长期存在的认定难点与模糊地带,通过明确具体的时间节点、计算方式与证据规则,显著提升了法律适用的精确度与可操作性。
1. 明确“挪用公款数额巨大不退还”的认定标准
《解释(二)》将认定“挪用公款数额巨大不退还”的时间节点从“一审宣判前”大幅提前至“提起公诉前”,实质上压缩了当事人通过后期退赃来规避加重处罚的空间;同时,新规明确了办案机关依职权追回的公款在定性上可视同“已退还”(即不认定为“不退还”),但在量刑时必须与当事人主动退还的情形进行区分,体现了严中有别的司法导向。
2. 明确预期收益型受贿数额认定标准
针对股票、股权等具备预期收益属性的财产性利益,《解释(二)》确立了以“案发时”为基准的认定原则。对于此类受贿,原则上按照“案发时实际获利”认定受贿数额;对于案发时尚未实际变现的情形,则作为例外处理,按照“案发时涉案资产的市场价格与支付价格的溢价”认定受贿数额。
3. 明确特定财物真伪鉴定和价格认定规则
《解释(二)》确立了珠宝、玉石、字画、手表、贵重金属等特定财物受贿的“鉴定+认定”双重规则:对真伪不明的珠宝、玉石等特定财物,必须先进行真伪鉴定;价值不明的财物应当进行价格认定;特定财物虽有票据且双方无异议可免予认定,但若系受贿人授意购买,则直接以实际支付金额认定受贿数额。
(四)织紧织密惩治腐败刑事法网(第十三至二十三条)
《解释(二)》通过扩张某些犯罪的认定范围、限缩某些轻罪的适用空间以及完善追缴规则,实现了对腐败犯罪的全方位打击。
1. 受贿罪认定标准的扩张
其一,《解释(二)》将“明知请托人有不正当具体请托事项而收受财物”的情形,直接拟制为“承诺为他人谋取不正当利益”,不再要求国家工作人员作出实际承诺行为,亦不要求其向其他国家工作人员转达请托事项,实现了斡旋受贿与直接受贿认定标准的统一。
其二,关于“利用职务上的便利”中“隶属、制约关系”的界定,明确不限于直接上下级关系或主管关系,而是结合单位性质、职能、制度安排、政策影响等因素综合判断,实质上将间接制约、权力影响、行业监管等形成的制约关系均纳入职务便利范畴,这条规定实际上扩大了直接受贿的打击范围。上述规则调整均扩张了受贿罪的认定范围。
2. 单位犯罪认定标准的实质限缩
为防止利用单位犯罪量刑较轻的漏洞,《解释(二)》引入了严格的实质审查标准:
(1)针对受贿行为,《解释(二)》规定若以单位名义收受财物,但主观上旨在个人非法占有或客观上财物归个人所有的,认定为受贿罪,从而防止行为人利用单位受贿罪量刑较轻的漏洞借壳敛财。
(2)针对行贿行为,《解释(二)》引入了“财产混同”与“利益归属”的审查标准,明确当个人财产与单位财产高度混同,且行贿所获不正当利益实际归属于个人时,不再适用单位行贿罪,而应以行贿罪定罪处罚。
(3)针对私分国有资产行为,明确如果私分范围仅限于领导层且对下隐瞒,这就不是单位意志,而是少数人贪污,直接定贪污罪。
3. 进一步限制介绍贿赂罪适用范围
鉴于介绍贿赂罪的法定最高刑仅为三年有期徒刑,司法实践中,若将深度参与行贿、受贿的中间人仅认定为介绍贿赂罪,易导致量刑畸轻。《解释(二)》明确规定,若介绍人不仅实施牵线搭桥行为,还深度参与贿赂过程,同时构成介绍贿赂罪与行贿罪、受贿罪共犯的,依照处罚较重的规定定罪处罚,从而堵死了利用轻罪名规避重罚的漏洞。
4. 严密违法所得追缴规则
完善违法所得追缴规则,明确一般应当追缴原物,原物转化为其他财物的,追缴转化后的财物;无法找到原物的,可追缴等值财产,确保不让犯罪分子从腐败行为中获利。具体而言,当行受贿双方已形成贿赂房屋合意时,应当直接追缴房屋这一原物;若违法所得与其他合法财产共同转化为其他财物,需追缴与违法所得对应的份额及其收益。对于赃款赃物尚未交付给受贿人、已退还给行贿人,或由第三人代为持有、保管的情形,分别依法向行贿人、第三人追缴,全方位切断违法所得的流转与隐匿路径,彻底堵塞腐败分子通过转移、隐匿财产逃避追缴的漏洞,实现违法所得应追尽追。
03.结语
《解释(二)》的出台,既是对近十年司法实践痛点的集中回应,也是新时代反腐败刑事规则的体系化升级。解释以补齐单位犯罪标准空白、统一公私产权平等保护、精准规制新型隐性腐败、全链条追赃挽损、厘清罪与罪界限为核心,与《解释(一)》共同构成覆盖全面、标准统一、适用精细的贪污贿赂犯罪司法适用体系。
对司法实务而言,本次解释统一裁判尺度、减少裁量争议,让类案同判落到实处。对企业与从业人员而言,公私同标、门槛收紧、风险前移,倒逼合规体系全面升级。对刑事辩护而言,规则越明确,抗辩越精准,从宽路径更清晰。唯有准确理解新规精神、坚守法律边界、强化合规意识,才能在日趋严密的刑事法网中行稳致远。
The content of this article is intended to provide a general guide to the subject matter. Specialist advice should be sought about your specific circumstances.
[View Source]