- with readers working within the Banking & Credit industries
- within International Law topic(s)
The Highlights
- EPR appeals mirror ordinary patent prosecution in many ways but feature critical procedural nuances that can significantly impact outcomes.
- Only patent owners have the right to appeal an EPR, and appeals are restricted to claims that have received a final rejection.
- 60% of EPRs on appeal are affirmed, while about a third are reversed and a smaller portion are affirmed-in-part or remanded.
Intro & Recap
So far, the first and second installments of Finnegan's EPR Academy series have covered a high level introduction to ex parte reexamination ("EPR") and a walkthrough of the EPR process from filing a request to receiving a reexamination certificate. If you haven't seen them, be sure to give them a read.
Now, with this third installment, we complete our deep dive into the EPR process by discussing the EPR appeals process.
The EPR Appeals Process: A Detailed Overview
The second installment of this series walked through the basic process for EPR. This installment rounds out that breakdown with a discussion of the process for seeking an appeal in an EPR.

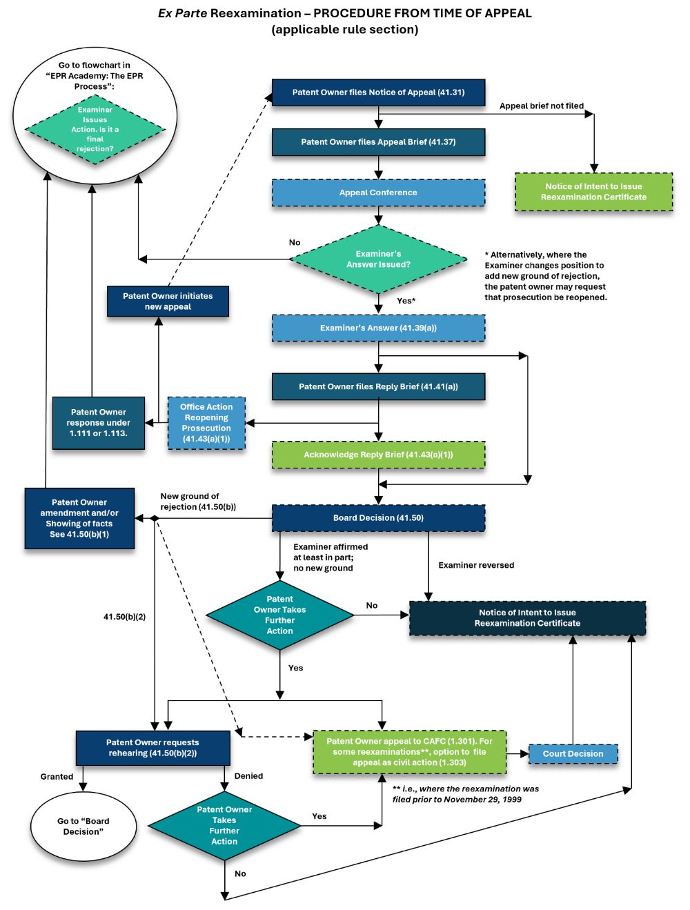
Figure 1: A flow chart detailing the EPR appeal process, from the filing of a notice of appeal to issuance of a notice of intent to issue reexamination certificate. (Fig. 1 Alt. Text: A blue and green themed flow chart depicting the steps that go into the EPR appeals process. The chart begins with the filing of a notice of appeal, proceeds to the patent owner's appeal brief, then turns to the appeal conference and examiner's answer, followed by the Board's decision, before leading to further options such as rehearing, reopening prosecution, and further appealing to the Federal Circuit. The flow chart ultimately culminates with the filing of a notice of intent to issue a reexamination certificate.)
As an initial matter, it is worth noting that the process for appealing a final rejection in an EPR is very similar to the appeals process for rejections in traditional patent prosecution. In fact, both processes are governed by many of the same statutes and regulations.1Accordingly, if you are familiar with patent prosecution appeals, much of the process below will look familiar. Throughout this section, however, we highlight key distinctions between the two processes.
Who May Appeal?
Only the owner of the patent being reexamined has a right to appeal an EPR; third party EPR requesters cannot request or participate in an EPR appeal.2This is because, by the time appeal is at issue, the proceeding has become ex parte, meaning that any third-party involvement has concluded.3
What Decisions May Be Appealed?
Statutorily, an appeal can be sought "with respect to any decision adverse to the patentability of" an original claim or a proposed new or amended claim.4This right to appeal is further limited by statute and regulation to final rejections of any claim.5
This differs from prosecution appeals, which are limited to claims that have been "twice rejected," rather than finally rejected as required in EPR appeals.6
When Must the Appeal be Filed?
A notice of appeal must be filed within the timeframe set forth in the Office Action that includes the final rejection.7The period is typically two months but may be longer or shorter depending on the Office's instructions.8
Where Does the Appeal Go?
An appeal must first be brought before the Patent Trial and Appeal Board (the "Board").9If the Patent Owner is not satisfied with the Board's final decision, the Patent Owner may further appeal to the U.S. Court of Appeals for the Federal Circuit.10
How the Appeal Proceeds

Figure 2: The segments from the flow chart in Figure 1 from the notice of appeal filing to the Examiner's answer. (Fig. 2 Alt. Text: A truncated version of the blue and green themed flow chart from Figure 1 depicting the "Patent Owner Files Notice of Appeal", followed by the "Patent Owner filing Appeal Brief", then the optional "Appeal Conference", and ending with the "Examiner's Answer Issued?" steps from the flow chart. Also indicated in the filing of the "Notice of Intent to Issue Reexamination Certificate" where a notice of appeal is filed but an appeal brief is not.)
Notice of Appeal
To appeal a finally rejected patent claim, the patent owner must first file a notice of appeal and remit the required fee.11This step is generally straightforward, particularly when using
the USPTO's notice form.12 However, issues can still arise, leading to a "Communication Re: Appeal" identifying defects in the notice of appeal.13Common defects include:
- Untimely filing of the notice,
- Failure to submit, untimely submission, or insufficiency of the appeal fee,
- Claims have not been finally rejected, and
- The USPTO issued a notice of allowance (PTO-37).14
Appeal Brief
Following filing of the notice of appeal, the patent owner must file an appeal brief.15The appeal brief must be filed within two months from the date of the appeal.16Extensions can be requested. However, extraordinary circumstances must be shown where:
- An extension greater than one month is requested for EPRs initially requested by third parties, and
- An extension greater than two months is requested for EPRs initially requested by the patent owner.17
The brief should contain the authorities and arguments upon which the appeal relies, and must respond to every ground of rejection set forth in the final Office Action.18It must also include a summary of the claimed subject matter, referring to the specification and drawings as necessary.19Despite their lack of participation at this stage, in third-party requested EPRs, a copy of the appeal brief must be served on the third-party requester.20
In addition to challenging the Examiner's rejections, a patent owner may raise issues concerning the Examiner's determination of a substantial new question of patentability ("SNQP") in the appeal brief, provided the issue has been properly preserved.21 Specifically, the patent owner must have previously requested reconsideration of the SNQP determination.22Any SNQP challenge should be clearly identified under a separate heading.23Because SNQP is unique to EPR, this presents another distinction between EPR appeals and prosecution appeals.
Another distinction concerns claim formatting in the appendix. In both proceedings, a copy of the claims involved in the appeal should be included in an appendix.24In prosecution appeals, the claims are presented as a clean copy.25In EPR appeals, however, any amendments made during reexamination must be shown using bracketing for deletions and underlining for additions.26

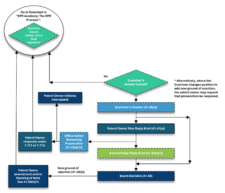
Figure 3: The segments from the flow chart in Figure 1 from the Examiner's answer to the Board's decision. (Fig. 3 Alt. Text: A truncated version of the blue and green themed flow chart from Figure 1 primarily depicting the "Examiner's Answer Issued?", followed by the "Examiner's Answer", then the "Patent Owner filed Reply Brief", the "Acknowledge Reply Brief", and ending with the "Board Decision" steps from the flow chart.)
Examiner's Answer
Once the appeal brief is accepted, it is transmitted to the Examiner for consideration.27The Examiner's answer generally maintains each ground of rejection from the final Office Action unless it is expressly withdrawn.28
The Examiner's answer may also introduce a new ground of rejection, with approval from the Director.29If a new ground is introduced, the patent owner must, within two months:
- Request that "prosecution" be reopened, returning to the Examiner for reconsideration,30or
- File a reply brief to maintain the appeal.31
If the appeal is maintained, jurisdiction passes to the Board upon either:
- The patent owner's reply brief is received, or
- The two-month period to file the reply brief has expired.32
Because jurisdiction transfers upon receipt of the reply brief, the Examiner typically does not acknowledge or provide any further comment.33However, the Board or the Director can remand the appeal back to the Examiner, who can respond to the reply brief through a supplemental Examiner's answer.34
The examiner answer process in EPR appeals largely mirrors prosecution appeals.35One notable distinction is that the appeal conference is optional in EPR appeals, whereas it is required in prosecution appeals.36
Oral Hearing
If desired, the patent owner may request an oral hearing before the Board within two months of the Examiner's answer or supplemental answer.37This deadline is not extendable and is the same across both prosecution appeals and EPR appeals.38
If desired, the patent owner may rely only on evidence already of record and arguments raised in the appeal and reply briefs, unless new arguments are based on a recent Federal Circuit or Board decisions.39Examiners can optionally participate in the oral hearing by filing a request to present oral argument.40

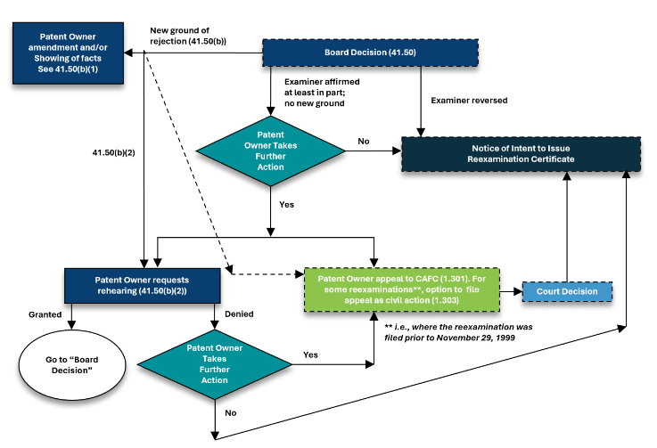
Figure 4: The segments from the flow chart in Figure 1 from the Board's decision to the issuance of a Notice of Intent to Issue Reexamination Certificate, or alternatively further appeal or rehearing. (Fig. 4 Alt. Text: A truncated version of the blue and green themed flow chart from Figure 1 primarily depicting the "Board Decision" and "Patent Owner Takes Further Action" or "Notice of Intent to Issue Reexamination Certificate" steps from the flow chart. Following the "Patent Owner Takes Further Action" step, the chart includes the steps of "Patent Owner appeal to CAFC", "Patent Owner requests rehearing", and circling back to other, previously mentioned steps.)
Board Decision
The Board will then issue a decision after considering the record.41This decision may be final or non-final.42
Final decisions include affirming or reversing the Examiner's decision, in whole or in part, without further action required.43Non-final decisions include remands to the Examiner or decisions introducing a new ground of rejection.44
Where a remand occurs, the Board must enter an order after conclusion of the remand for the decision to be final and ripe for judicial review.45
Non-final decisions introducing a new ground of rejection provide the patent owner with the option to either reopen prosecution or request a rehearing.46
Conclusion of Appeal
Upon a final Board decision, the patent owner has three options:
- If the final decision is favorable, take no further action and allow the Notice of Intent to Issue a Reexamination Certificate issue.47
If the final decision is not favorable, however, the patent owner may:
- Request rehearing and have the Board revisit its decision, or
- Appeal to the Court of Appeals for the Federal Circuit.48
Appeals Statistics
Before wrapping this article up, we wanted to add some recent statistics into our discussion to better contextualize the appeals process.

Figure 5: Nested pie chart depicting the status of EPR appeals at the end of the 2025 fiscal year, with 38 appeals reaching resolution and 18 remaining unresolved. Of the 38 resolved appeals, 23 were affirmed, 11 were reversed, 3 were affirmed-in-part, and 1 was remanded. (Fig. 5 Alt. Text: A blue and green themed nested pie chart titled "FY'25 EPR Appeals: Status & Outcomes." The graph depicts an outer level representing the two statuses discussed: 38 resolved and 18 unresolved appeals. The 38 resolved appeals are further broken down in an inner level, showing that, of the resolved appeals, 23 were affirmed, 11 were reversed, 3 were affirmed-in-part, and 1 was remanded. A legend to the right of the chart matches the outcome "slices" by color and total.)
Looking at volume and outcomes, 42 EPR appeals were filed from October 2024 to September 2025, with 14 rolling over from the prior fiscal year.49During this period:
- 23 appeals were affirmed,
- 11 were reversed,
- 3 were affirmed-in-part,
- 1 was remanded, and
- 18 remained under consideration when the fiscal year ended.50
Thus, in the 2025 fiscal year, 60% of EPR appeals resulted in affirmance, 29% resulted in reversal, 8% were affirmed-in-part, and 3% resulted in remand.

Figure 6: Bar graph comparing the average overall appeal pendency to the average EPR appeal pendency between July and September 2024 and July and September 2025. (Fig. 6 Alt. Text: A blue and green themed bar graph titled "Pendency of Appeals Before the PTAB: Overall vs. EPR Appeals." The graph compares the overall average pendency of 13.3 months and EPR appeal average pendency of 3.6 months from July to September 2024 to the overall average pendency of 12.3 months and EPR appeal average pendency of 6.2 months from July to September 2025.)
As for the pendency of appeals51, the average time from the Board's receipt of an appeal to issuance of a final decision was 6.2 months, for appeals decided between July and September of 2025.52This represents an increase of 2.6 months from the same period in 2024.53However, when compared to the 12.3 month average of all appeals before the PTAB between July and September of 2025, EPR appeals are resolved nearly twice as fast as other appeals.54
Final Thoughts:
The EPR appeals process adds a meaningful layer of complexity to the reexamination framework. An understanding of this phase is critical to fully leveraging all phases of EPR—whether a patent owner initiates reexamination or defends against a third-party request. Familiarity with the procedural distinctions and strategic inflection points in EPR appeals can make the difference between sustained rejections and a successful reversal that preserves valuable claims.
Stay tuned for our next EPR Academy installment, where we compare EPR to inter partes review, post grant review, and reissue.
Footnotes
1 See 35 U.S.C. § 134; 37 C.F.R. § 41.31.
2 35 U.S.C. § 306; MPEP § 2273 (9th ed. Rev., Jan. 2024).
3 See MPEP § 2251 (9th ed. Rev., Jan. 2024).
4 35 U.S.C. § 306.
5 35 U.S.C. § 134(b). EPR requests filed before November 29, 1999, however, have the right to appeal conferred on any claims that had been twice rejected. 37 C.F.R. § 41.31(a)(2).
6 35 U.S.C. § 134.
7 MPEP § 2273 (9th ed. Rev., Jan. 2024).
8 MPEP § 2273 (9th ed. Rev., Jan. 2024).
9 MPEP § 2273 (9th ed. Rev., Jan. 2024).
10 35 U.S.C. § 141.
11 MPEP 2273; 37 cfr 41.20(b)(1).
12 See MPEP § 1204(III) (9th ed. Rev., Jan. 2024).
13 See MPEP § 1204(V) (9th ed. Rev., Jan. 2024).
14 See MPEP § 1204(V) (9th ed. Rev., Jan. 2024).
15 MPEP § 2274 (9th ed. Rev., Jan. 2024).
16 MPEP § 2274(II) (9th ed. Rev., Jan. 2024).
17 MPEP § 2274(III) (9th ed. Rev., Jan. 2024).
18 MPEP § 2274(V) (9th ed. Rev., Jan. 2024).
19 MPEP § 2274(V) (9th ed. Rev., Jan. 2024).
20 MPEP § 2274(V) (9th ed. Rev., Jan. 2024).
21 MPEP § 2274(VI) (9th ed. Rev., Jan. 2024).
22 MPEP § 2274(VI) (9th ed. Rev., Jan. 2024).
23 MPEP § 2274(VI) (9th ed. Rev., Jan. 2024).
24 MPEP §§ 1205.02(v) and 2274(V) (9th ed. Rev., Jan. 2024).
25 MPEP § 1205.02(v) (9th ed. Rev., Jan. 2024).
26 MPEP § 2274(V) (9th ed. Rev., Jan. 2024).
27 MPEP § 2274(VII) (9th ed. Rev., Jan. 2024).
28 37 C.F.R. § 41.39(a)(1).
29 37 C.F.R. § 41.39(a)(2).
30 37 C.F.R. § 41.39(b)(1)
31 37 C.F.R. § 41.39(b)(2)
32 MPEP § 2275 (9th ed. Rev., Jan. 2024).
33 MPEP § 2275 (9th ed. Rev., Jan. 2024).
34 MPEP § 2275 (9th ed. Rev., Jan. 2024).
35 MPEP § 2275 (9th ed. Rev., Jan. 2024) (The procedures covered in these sections apply to appeals in both patent applications and patents undergoing ex parte reexamination proceedings, except as provided for in this Chapter.").
36 MPEP § 2275 (9th ed. Rev., Jan. 2024).
37 MPEP § 2276 (9th ed. Rev., Jan. 2024).
38 MPEP § 2276 (9th ed. Rev., Jan. 2024) ("MPEP § 1209 relates to oral hearings in appeals in both patent applications and ex parte reexamination proceedings.").
39 MPEP § 1209 (9th ed. Rev., Jan. 2024).
40 MPEP § 1209 (9th ed. Rev., Jan. 2024).
41 MPEP § 1213 (9th ed. Rev., Jan. 2024).
42 MPEP § 1213 (9th ed. Rev., Jan. 2024).
43 MPEP § 1213 (9th ed. Rev., Jan. 2024).
44 MPEP § 1213 (9th ed. Rev., Jan. 2024).
45 37 C.F.R. § 41.50(e).
46 37 C.F.R. § 41.50(b).
47 MPEP § 2201 (9th ed. Rev., Jan. 2024).
48 MPEP § 2201 (9th ed. Rev., Jan. 2024).
49 U.S. Pat. & Trademark Office, Appeal Statistics: Patent Trial and Appeal Board (Sep. 30, 2025).
50 U.S. Pat. & Trademark Office, Appeal Statistics: Patent Trial and Appeal Board (Sep. 30, 2025).
51 We'd like to note that these figures are not exclusive to EPR appeals. Rather, they are aggregated by the USPTO to include all appeals arising out of the Central Reexamination Unit (TC 3900). This includes EPRs, supplemental examination reviews, and reissues.
52 U.S. Pat. & Trademark Office, Appeal Statistics: Patent Trial and Appeal Board (Sep. 30, 2025).
53 U.S. Pat. & Trademark Office, Appeal Statistics: Patent Trial and Appeal Board (Sep. 30, 2025).
54 U.S. Pat. & Trademark Office, Appeal Statistics: Patent Trial and Appeal Board (Sep. 30, 2025).
The content of this article is intended to provide a general guide to the subject matter. Specialist advice should be sought about your specific circumstances.