- within Corporate/Commercial Law topic(s)
- in United States
- with readers working within the Retail & Leisure industries
- within Corporate/Commercial Law, Transport and Strategy topic(s)
近期,港股上市实践中传导出非常清晰的重大监管转向信号:允许采用红筹架构上市的行业范围正在缩减,对于采用红筹架构申报的企业,中国证监会更加关注其搭建红筹架构的合理性与必要性,并在部分项目反馈中提出,如无法充分说明合理性与必要性,拟发行企业需考虑拆除红筹架构并以H股方式推进后续上市申报。市场传递的上述监管信号,引发了大量已申报企业与拟申报企业对于红筹结构的再评估,并深刻影响着旨在港股上市的创业公司对于融资实体法律架构的选择。
我们留意到,港股市场在2026年第一季度仍然存在采用红筹架构并成功上市的案例,比如:乐欣户外(02720.HK)、卓正医疗(02677.HK)和MINIMAX(00100.HK)等。红筹架构尚未被国家出面完全禁止在赴港企业中使用,该架构在企业跨境融资、员工激励、境外并购及全球化业务布局中,仍具有不可替代的功能价值。我们并不赞同对红筹架构进行情绪性唱衰,但需要对监管部门的窗口指导意见进行紧密跟踪。在新的监管范式正式形成前,本文回到更具实务价值的问题:红筹架构的基本形态、拆除路径及实务难点。
一、红筹架构的基本形态
红筹架构一般是指中国境内企业或居民搭建多层股权控制或协议控制架构,将其于境内持有的境内经营实体的权益转由其控制的境外实体持有,并以相应的境外实体为融资平台在境外实施融资操作的一种结构安排。红筹架构的核心目的在于将境内资产、业务和权益通过境外控股主体实现报表合并、控制与融资,根据控制方式不同,实践中主要分为股权控制模式与协议控制(VIE控制)模式1。

[图示--股权控制模式红筹架构图]

[图示—协议控制模式红筹架构图]
两种红筹模式的并行存在,企业并不能随意选择其中一种架构,而是由所处行业的外资准入政策决定。对于外资准入允许或鼓励类行业(如先进制造、消费品、科技等),企业通常采用股权控制模式,即境外上市主体通过WFOE直接持有境内运营公司股权。这种模式控制关系清晰,法律结构稳定;而对于外资准入受限或禁止类行业(如电信与互联网、在线教育、游戏等),企业则不得不采用协议控制模式。在该模式下,境外上市主体通过WFOE与境内运营公司及其股东签订一揽子协议(包括独家业务合作协议、股权质押协议、表决权委托协议等),实现控制与收益归集。其本质是以协议控制替代股权控制,以满足外资准入限制要求。红筹架构是在企业融资需求与法律合规的各类限制约束条件之间的动态平衡,在一些外资准入逐步放开的行业领域,比如医疗服务,我们甚至可以看到某些赴港上市企业同时使用股权控制模式与协议控制模式。
二、红筹架构的拆除路径
红筹架构拆除的核心目标在于实现控制权、股权及经营实体的境内回归,并满足监管的可穿透要求。拆除红筹架构的路径可简要概括为如下步骤:
- 确定拆除架构后拟上市的企业主体
拆除重组需要首要考虑拟上市主体的选择问题,在股权控制红筹模式下,核心运营主体是境内的WFOE或其控股子公司,因此拟上市公司选择相对比较简单。在协议控制红筹模式下,纯内资运营主体和WFOE公司都可以作为拟上市主体的选择。在大多数情况下,由于纯内资运营主体是公司业务资质许可的持有方,通常实际运营业务并拥有相关的资产与人员,因此将纯内资运营主体作为拟上市主体更容易满足证券监管部门关于资产完整性、业务独立性与业绩连续性等方面的要求。纯内资运营主体后续可在协议控制终止后反向收购WFOE,同理,若经过综合论证后由WFOE作为拟上市主体更为合适的,在协议控制终止后,WFOE也可将纯内资的运营主体变更为子公司以实现相关资产及业务的转移。
- 创始人回归持股并掌握拟上市主体的实际控制权以及员工持股平台回归持股
在协议控制红筹模式下,如果企业选择纯内资运营主体作为拟上市主体的,则不存在该步骤。在股权控制红筹模式下或者协议控制红筹模式下企业选择将WFOE作为拟上市主体的,就需要安排创始人在拟上市主体中进行直接或者间接持股。实践中常见的创始人回归持股路径包括股权转让路径和增资路径,由拟上市主体的现有股东将股权转让给创始人或者其控制的境内主体或者由创始人或其控制的境内主体对拟上市主体进行增资,从而实现控制权的回归。在实际控制权方面,创始人一般通过与其他股东进行一致行动、控制员工持股平台等手段加强对公司的控制力。关于差异表决权制度,目前港股仅仅对于红筹架构上市企业开放,目前尚未有以H股方式上市企业有表决权差异的先例。
在红筹架构中,一般也存在着员工激励方案或者海外员工持股平台,一旦企业确认红筹回归,一般需要设立境内的有限合伙企业作为员工持股平台来承接这一部分股权,具体内容见后文。
- 投资人回归持股或者退出项目
投资人或者其指定主体同样需要通过股权转让或增资的方式持有拟上市主体的股权,与此同时,境外开曼公司将回购投资人的全部股份。从公司业务经营合规角度出发,需要重点判断公司所处行业是否存在外商投资限制,并据此决策拟上市主体能否采用中外合资经营企业(JV)的架构以及外资股权的最高比例。部分境外投资人出于各种考虑,会在公司进行红筹回归时选择直接退出公司持股;境内投资人并无充分的退出公司持股的理由,基本上都会选择留在公司。
在资金兜转上,投资人或其指定主体如果不愿意放弃投资成本作为未来计算投资所得的税基基础的情况下,会要求开曼公司在回购时需要支付不低于其历史投资成本的对价。此时,公司需要借助集团自有资金、新投资人资金或者外部金融资金等资金来源以WFOE对外分红或清算或香港公司通过处分WFOE股权对应取得转股对价的方式层层向上支付。
在投资人权利上,各投资人在境外开曼公司所享有的各项优先性权利需要重新在拟上市主体中尽量进行镜像迁移。在这一过程中一般会涉及税务问题,会在后文另行展开。
- 境外架构清理、37号文登记注销与ODI备案变更
创始人通过转让境外公司股权或先注销境外拟上市实体、再注销境外持股主体等方式,完成境外架构的清理,同时需要完成其本人与其他自然人的相关37号文登记注销的手续。在多数的红筹架构下,有人民币基金经过ODI备案之后通过SPV投资在开曼公司持股。在红筹回归时,这些人民币基金要变更为在境内拟上市实体中直接持股,原有ODI备案针对的开曼公司由于最终不再保留,因此该ODI备案就需要进行变更。
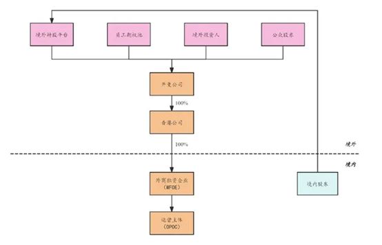
如果在红筹回归之后集团公司仍然需要保留部分海外运营的法律实体(常见有香港公司、新加坡公司、美国公司),可以安排拟上市主体收购这些公司的股权,并由该境外公司继续开展相关海外业务。红筹架构拆除重组后的架构如下图所示:

[图示—拆除重组后的拟上市集团架构图]
三、拆除重组的关键风险与实务难点
- 红筹回归重组可能为涉税重组,有一定的税务成本
在拆除红筹架构时,股东的持股下翻只有向拟上市企业进行增资或安排股权转让两种方式。采用增资入股交易时面临的税务问题不大,而转股交易时需要关注如何确定股权转让的具体对价及引发的所得税申报与缴纳问题。
根据《企业所得税法》及其实施条例,以及《国家税务总局关于加强非居民企业股权转让所得企业所得税管理的通知》(国税函[2009]698号),香港/开曼等境外公司作为非居民企业,从转让其持有的中国境内企业股权中取得的所得,应当缴纳企业所得税(预提所得税)。此外,非居民企业向其关联方转让中国居民企业股权,其转让价格不符合独立交易原则而减少应纳税所得额的,税务机关有权按照合理方法进行调整。换言之,股权转让时的转让方需要就溢价所得缴纳10%的所得税,且税务部门对于股权转让的定价有根据独立交易原则进行审核的权利,在股权转让对价较低的情况下,税务部门可以根据公允价格推定所得并要求转让方基于公允价值所得纳税。
股权转让定价的考量基准惯常包括注册资本、净资产、评估值等,具体需基于税务成本、商业合理性及监管认可度,综合考虑确定。虽然现行法律未强制要求提供评估报告,不过为了与税务部门沟通协调并论证股权转让价格的公允性,往往需要启动相关评估。存在多笔股权转让的情况下,也需要将所有股权转让事项一揽子统筹规划,确保同一时期、同一公司的股权转让价格基准一致。如确实存在价格差异,应当有充分的商业理由来解释(如转让时点不同、股东属性不同等)。除所得税之外,股权转让还涉及印花税。
除上述股权转让环节的税务问题外,拆除红筹也会涉及其他税务问题,包括:(i) 拆除重组能否适用特殊性税务重组从而享受相关的递延纳税待遇,能否最终适用特殊性税务处理,取决于具体的交易安排、拆除重组的时效性要求和当地税务机关的裁量,根据我们的经验多数情况下并不适用;(ii) WFOE向香港公司分红或清算,需要就股息所得及或清算所得进行预提所得税的缴纳;(iii) 开曼公司回购境外股东股份和支付回购对价时,若届时香港公司与境内公司的持股尚未切断也会涉及非居民企业间接转让中国居民企业财产的所得税。
在拆除重组路径设计时,企业也往往会同步进行拆除方案的税负测算以提前做好税务规划,避免出现大额税负。另外,根据我们的经验,不少红筹回归案例中或多或少使用了股权转让交易模式,企业有一定的税务负担。
- 资金出境时的外汇合规与特殊时期安排内保外贷
实施拆除红筹架构、清退境外投资者、股份回购等措施时,均可能涉及大额资金出境。相关资金出境,包括收取转股对价、分红、清算款等,均需经过外汇管理部门的核准,企业进行非贸易性付款需要满足付款具有真实交易背景、提供相应商业单据和合法性证明、符合出入境资本项目管理等条件,有可能会追溯核查境外投资的资本金入境手续。正常情况下,红筹回归时的换汇不至于遇到障碍,但是在某些特定时期,受限于银行外汇换汇额度紧张等外部因素,经外管部门批准后的换汇和对外支付均可能面临困难。如企业自有回购资金不足同时也未能通过外汇核准获得境内资金出境的,可以考虑通过第三方境外贷款(如:内保外贷等)的方式获得回购资金,届时境外贷款程序应严格符合外管规范,并需在偿还借款方面作出明确安排。第三方境外贷款需要在合理期限内及时偿还,否则可能会对境外上市备案审核造成不利影响。
- 员工股权激励的境内承接方案
在红筹架构下,多数员工持股激励通常以预留部分普通股用于分配员工股票期权(ESOP)的方式开展,并不会将集团公司的中国员工登记为境外开曼公司的股东。也有些企业成立了境外SPV(一般为BVI公司)或者引入信托机构承接了部分开曼公司股份,分配了部分员工持股。
在拆除红筹架构时,应当通盘考虑在境内如何承接已经实施的员工持股激励。对于ESOP计划内的预留股权,企业应当与员工就已经签署的境外期权授予协议签署终止协议,对于员工激励已经得权和成熟的部分,一般境内也需要同样进行对应额度得权的权利安排,以避免产生争议;另一方面,境外员工激励终止的同时,企业在境内通过新设员工持股平台(一般是有限合伙企业)映射境外员工期权池,并逐步推进境内员工股权激励计划的制定、员工期权授予、员工股权激励行权等步骤流程。
对于在境外已经实施的员工持股,企业应当终止信托计划或注销之前的SPV,在境内通过新设员工持股平台(一般是有限合伙企业)镜像映射境外的员工实际持股状态。
- 其他重要的法律考量
红筹回归后,如果企业上市目的地仍然主要是香港资本市场,应当提前考虑H股上市时申请全流通,企业可与投资人协商并接受投资人的委托完成相关申请,以保障H股上市后的股东退出与红筹架构下港股上市的股东退出不存在明显差异。在某些特定项目中,还需考虑经营者集中申报问题。
四、 结语
在国家开放H股全流通之前,红筹架构曾经是民营企业赴港上市最主流的选择,发挥了巨大的历史作用。即使在今天,红筹架构仍有其独特价值,监管部门并未一刀切全面反对采用红筹架构上市。我们认为,个案中的监管反馈并非对红筹模式的整体否定。红筹架构在以下场景中仍具备较强的保留必要,比如:(i) 存在同股不同权(即Weighted Voting Rights)安排的企业,(ii) 已完成境外上市并拟赴港二次上市的企业, (iii) 境外业务占比较高的企业, 或 (iv) 企业身处外商投资限制行业并可以通过论证符合港交所“Narrowly Tailored”原则2。因此,对于拟赴港上市的企业,在决定是否搭建红筹架构时,既要小心求证、寻求专业意见,也不需要过度敏感,顺势而为,可致从容。
注释:
1 大红筹(指带有国资背景或由境内机构实际控制的企业,将境内资产注入境外控股主体并在境外上市的架构,其核心特征在于必须受制于严格的境内监管前置审批),不在本文讨论之列。
2 即最小必要原则,具体指港交所相关指引(HKEX-GL77-14)中对于VIE架构审核的监管指引,VIE架构合约安排仅适用于解决外资限制性业务,非限制性业务应当直持且不能通过VIE架构打包控制。
The content of this article is intended to provide a general guide to the subject matter. Specialist advice should be sought about your specific circumstances.