- within International Law topic(s)
- in European Union
- in European Union
- in European Union
- in European Union
- in European Union
- in European Union
- in European Union
- with readers working within the Oil & Gas industries
- within International Law, Transport and Strategy topic(s)
自《海南自由贸易港建设总体方案》提出以来,零关税制度体系的建设已经取得卓越成效,成为海南自由贸易港政策制度体系的重要组成部分,惠及众多企业。2025年12月18日海南封关运作后,现有原辅料、交通工具及游艇、自用生产设备等三项进口"零关税"政策将纳入封关后的货物税收政策一并实施,海南自由贸易港进口"零关税"制度体系将基本确立。
作为海南自贸港系列的第二篇文章,本文将在详细解读零关税制度体系的基础上,探究文旅企业在零关税制度体系中的发展机遇和风险管控。
一、零关税制度体系详解
本节从核心文件、适用路径、享惠主体、商品覆盖面、政策衔接等五方面对海南自贸港封关运作后的零关税制度体系进行详细解读。
1、核心文件
海南自贸港零关税制度体系是指在全岛封关运作后,以"一线放开、二线管住、岛内自由"为海关监管模式,对符合特定条件的货物免征进口关税、进口环节增值税和消费税的一套特殊税收制度。在地理区域上,"一线"指海南自由贸易港与中华人民共和国关境外其他国家和地区之间,"二线"指海南自由贸易港与中华人民共和国关境内的其他地区(简称内地)。
作为零关税制度体系的核心文件,表1所示的三份文件将于海南自贸港封关运作之日,也即2025年12月18日起同步实施。与此同时,财政部、海关总署、税务总局此前关于海南自由贸易港原辅料、交通工具及游艇、自用生产设备等三项"零关税"政策的各个通知文件均同时废止。《进口征税商品目录》的实施标志着海南自贸港的零关税制度正式完成从正面清单管理向负面清单管理的转变。

表1: 海南自贸港封关后零关税制度体系的核心文件
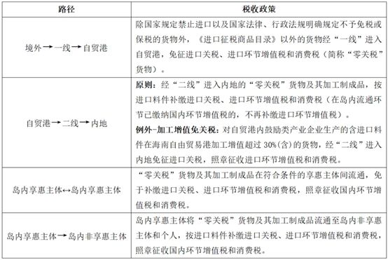
2、适用路径
以"一线放开、二线管住、岛内自由"为核心,海南自贸港零关税制度体系的适用按照表2所示的四条路径分别实施相应的税收政策。

表2:海南自贸港零关税制度体系的适用路径
需要注意的是,经"一线"进口的"零关税"货物如果涉及实施"四类措施",也即涉及实施关税配额管理,贸易救济措施,中止关税减让义务、加征关税措施,为征收报复性关税而实施加征关税措施(加征关税均获得排除的除外),除按"零关税"规则处理外,还需同时执行相应的"四类措施"。
"零关税"货物不属于四类措施货物,但其加工制成品属于四类措施货物的,其加工制成品经"二线"进入内地、在岛内流通环节,按实际报验状态执行"零关税",并执行相应的"四类措施"。但是,如果"零关税"货物已经缴纳或补缴全部进口税收,则其加工制成品按国内流通规定管理,不再执行"四类措施"。据此,就涉及"四类措施"的加工制成品而言,企业可以根据实际情况选择在不同的环节缴纳或补缴进口税收,以适应自身资金流动性的需求。
经"一线"进口货物时,享惠主体亦可向海关提出申请,自愿缴纳进口关税、进口环节增值税和消费税(或进口环节增值税和消费税)。对于在"一线"环节或岛内流通环节已经自愿缴纳进口税收的货物,其经"二线"进入内地时不再补缴相应进口税收。据此,企业可以根据自身经营需求选择是否战略性地补缴进口税收。但是,企业一旦放弃享受"零关税"政策,则12个月内不得对同类货物再次申请零关税政策,因此需要谨慎决策。
3、享惠主体
全岛封关运作之后,"零关税"享惠主体的范围明显扩大,不仅包括在海南自由贸易港登记注册并具有独立法人资格的企业、海南自由贸易港内的事业单位,而且涵盖由科技部、教育部会同民政部核定或省级科技、教育主管部门会同省级民政部门核定的在海南自由贸易港登记的科技类、教育类民办非企业单位。
零关税享惠主体认定采取自愿申报的模式。享惠主体只要未被纳入经营(活动)异常名录、海关失信企业名单、严重违法失信名单,均可按照自身实际进口需求自愿申报享惠主体资格,享受"零关税"政策。"单一窗口"的设计极大地简化了申报手续。具体而言,包含表3所示的三个步骤:

表3:海南自贸港零关税享惠主体认定流程
4、商品覆盖面
全岛封关运作以后,进口"零关税"商品将实行负面清单管理,由《进口征税商品目录》取代此前的三张"零关税"商品正面清单,"零关税"商品覆盖面显著扩大。商品范围将由目前的1900个税目扩大至约6600个税目,约占全部商品税目的74%,相比封关前提高了近53个百分点。根据海南自贸港《进口征税商品目录》,征税的商品类别可以概括为如表4所示的十三大类,税目总数为2323个。

表4:海南自贸港进口征税商品大类
需要注意的是,虽然《进口征税商品目录》包含传统燃油车、混合动力车、纯电动车、摩托车等车辆类型,但《财政部 海关总署 税务总局 关于海南自由贸易港货物进出"一线"、"二线"及在岛内流通税收政策的通知》第七条明确指出,在海南自由贸易港登记注册并具有独立法人资格,从事交通运输、旅游业的企业可"零关税"进口用于交通运输、旅游业的车辆、船舶、航空器等营运用交通工具及游艇。这意味着,在封关运作之后,从事旅游业的企业仍然可以像封关运作之前那样"零关税"进口用于旅游业的营运用交通工具及游艇,以节省资本性支出。
在交通工具及生产设备维修方面,第七条亦指出,用于航空器、船舶、游艇、生产设备维修(含相关零部件维修)的"零关税"货物,满足表5所列条件之一的,在海南省内维修免于补缴进口关税、进口环节增值税和消费税,但是后续不得挪作他用。

表5:交通工具及生产设备"零关税"维修条件
5、政策衔接
《财政部 海关总署 税务总局 关于海南自由贸易港进口征税商品目录的通知》第十三条规定,"本通知未列明的其他情形,已有现行规定的(包括保税政策、减免税政策、跨境电子商务、海关特殊监管区域等),按现行规定执行。"这意味着,海南自贸港的零关税政策并非是对已有政策的全盘取代,而是一个增量或补充体系。它确保了在自贸港特殊制度下,其他有效且成熟的税收政策和监管模式能够继续适用,避免了政策真空。譬如,某种经一线进口的货物虽然在《进口征税商品目录》之内,但是同时也在《亚太贸易协定》或《区域全面经济伙伴关系协定》减让关税目录之内,则仍可按《亚太贸易协定》或《区域全面经济伙伴关系协定》的规定享受相应税收优惠。
二、文旅企业在零关税制度中的发展机遇
截至2025年6月,封关运作之前三张"零关税"正面清单的全岛享惠货值累计达61.27亿元,减免税款10.29亿元。封关运作之后,零关税制度体系的基本确立将给海南自贸港的文旅企业持续释放政策红利,助力文旅企业将海南打造成国际旅游消费中心。
首先,文旅企业可以充分发挥"零关税"政策的优势,结合企业自身发展的实际情况,系统评估设备与物资的进口需求,进行战略性采购以升级硬件设施。
- 一方面,文旅企业能继续"零关税"进口在封关前已进入正面清单的旋转木马、秋千和旋转平台、过山车、水上乘骑游乐设施、水上乐园娱乐设备等8项生产设备,以及用于旅游业的车辆、船舶、航空器等营运用交通工具和游艇。同时,用于航空器、船舶、游艇、生产设备维修(含相关零部件维修)的"零关税"货物,满足特定维修用途目的的,在海南省内维修免于补缴进口关税、进口环节增值税和消费税。总体而言,"零关税"适用的交通工具(房车、游艇、邮轮、直升机、低空飞行器等)实现海陆空全覆盖,为低空旅游、海洋旅游、航空旅游等高端旅游模式提供了坚实的硬件支撑。
- 另一方面,鉴于封关运作后"零关税"从正面清单管理转向负面清单管理,文旅企业能够根据实际生产经营需求"零关税"进口负面清单以外的生产设备。 譬如,酒店可以"零关税"采购国际品牌家具、智能客房系统等。景区可以"零关税"进口顶级音响灯光设备及摄像设备,以打造沉浸式剧场、影视工坊等。以海南海洋欢乐世界度假区的球幕影院为例,其售价原本约为2000万元,但在零关税政策的适用下仅需1600万元左右,直接为企业减免20%的进口成本。
其次,"零关税+加工增值"的叠加效应亦是企业创收的新增长点。封关运作后,加工增值免关税政策不仅进一步放宽企业享惠门槛,取消对享惠企业鼓励类产业"主营业务收入占企业收入总额60%以上"的限制条件,而且将"零关税"货物纳入适用范围,将海南自产料件纳入增值部分,允许岛内不同企业开展的加工环节累计增值,以使货物更易达到增值30%以上的要求。换而言之,海南自贸港内的企业可以先经"一线"从境外"零关税"进口原料,在岛内充分加工增值后再经"二线"免关税销往内地,从而有效节省关税成本。譬如,就高端文旅装备制造业而言,企业可以"零关税"进口部件,在海南设立组装厂,生产电动冲浪板、潜水机器人、eVTOL(电动垂直起降飞行器)等高端旅游装备,并利用加工增值免关税政策内销内地。
此外,文旅企业亦可以尝试创新商业模式,进口"零关税"原料开发独具海南特色的旅游手信和文创产品,将"零关税"设备与《海南自由贸易港旅游条例》鼓励的新业态结合,投资开发低空飞行、环岛旅游、医疗旅游等高品质项目。
三、文旅企业在零关税制度中的风险管控
封关运作后,海南自贸港的"零关税"制度体系在给企业带来税收优惠的同时,也暗藏着需要企业谨慎应对的法律风险。本节从通关信用管理、海关申报要求、货物监管要求等三方面阐述文旅企业在零关税制度体系中的风险管控,以供企业合规经营参考。
1、通关信用管理
为了实现"放得开、管得住"的政策效果,《财政部 海关总署 税务总局 关于海南自由贸易港货物进出"一线"、"二线"及在岛内流通税收政策的通知》第一条第四项规定"对'零关税'货物设立海关电子账册,运用信息化、智能化手段实施管理,不按特定减免税货物办理相关海关手续,并根据需要开展稽查、核查",第九条规定"违反本通知规定偷逃应纳税款,构成走私行为或者违反海关监管规定等行为的,由海关等监管机构依照有关规定予以处理,构成犯罪的,依法追究刑事责任。"根据上述规定,"零关税"制度体系的监管行政机构主要为海关,货物监管方式主要为在设立海关电子账册的基础上,根据需要开展稽查、核查。即将于封关运作之日生效的《海南自由贸易港"二线口岸"通关信用管理若干规定》、《中华人民共和国海关对海南自由贸易港监管办法》进一步细化了监管要求。
《海南自由贸易港"二线口岸"通关信用管理若干规定》适用于对经"二线"从海南自贸港进入内地的货物、物品、交通运输工具相关的经营主体和个人的信用管理。依据信用状况的不同,海南省人民政府营商环境建设主管部门和海口海关将经营主体分别列入高级认证企业名单、白名单、重点关注名单,分别实施表6所示的相应激励措施或管理措施。一方面,企业应当积极向海关申请列入高级认证企业名单,以享受更便利的通关措施;另一方面,企业应当合规经营,避免被列入反走私、海事严重失信等主体名单,否则会被自动列入重点关注名单从而受到更为严格的查验、稽查和核查,以及遭到享受政府优惠政策的限制。

表6:"二线"口岸通关信用名单类型及相应措施
2、海关申报要求
《中华人民共和国海关对海南自由贸易港监管办法》(简称《监管办法》)区分三类监管模式:海南自贸港与境外之间进出的监管、海南自贸港货物进入内地的监管、海南自贸港内监管,并且相应执行不同的申报要求。相应地,企业应当做好货物流通的分类管理。
第一,经海南自贸港对外开放口岸进口的保税货物、"零关税"货物,海关按照有关规定径予放行,依法需要实施检验检疫或者实行许可证件管理的除外。径予放行管理规定另行制定。据此,企业应当特别关注径予放行的例外,也即提前识别需要实施检验检疫或者实行许可证件管理的"零关税"货物,以免因海关监管而延误货期。
第二,对于自海南自贸港进入中华人民共和国关境内其他地区(以下简称内地)的"零关税"货物及其加工制成品、享受加工增值免关税政策的保税货物、自境外进入海南自贸港时放宽贸易管理措施货物及其加工制成品,企业应当向海关如实申报。
第三,海关对海南自贸港内"零关税"货物以享惠主体为单元实施电子账册管理,对"零关税"货物进出转存和耗用等情况实施监管。"零关税"货物及其加工制成品在海南自贸港内符合条件的享惠主体间流通时,企业亦应当向海关办理相关手续。
3、货物监管要求
《海关总署关于执行海南自由贸易港货物进出"一线、"二线"及在岛内流通税收政策有关要求的通知》、《海口海关对海南自由贸易港进出"一线"、"二线"及在岛内流通货物税收征管办法》是封关运作后海南自贸港"零关税"货物监管的核心文件。总体而言,海口海关设立海关电子账册,依托海关智慧监管平台对"零关税"货物进行全流程监管。"零关税"货物不按特定减免税货物管理,不实行年报管理,海关根据需要开展稽查、核查。两份文件均对用于交通运输、旅游业的车辆、船舶、航空器等营运用"零关税"交通工具及游艇和用于维修的零部件规定了专门的监管要求。文旅企业需要特别关注此方面的监管要求,以免被补征税款或遭受行政处罚。
就用途与营运管理而言,"零关税"进口的交通工具及游艇必须严格用于交通运输、旅游业营运,并遵守海南省人民政府商有关部门制定的具体管理措施。否则根据违规情节和时间,由海关补征相关税款,并可能面临其他处理与联合惩戒。"零关税"进口的零部件必须严格用于航空器、船舶、游艇、生产设备的维修,并遵守相关管理措施。特别地,若将已用于维修的零部件后续挪作他用,则需补税。
就监管年限而言,《税收政策通知》第(七)款设置了不同年限:船舶、游艇、航空器为8年,车辆为6年。监管年限从货物放行之日起计算,在享惠主体间流通时年限连续计算。用于维修的零部件的监管年限为3年,自该零部件全部完成装配之日起计算。需要特别注意的是,被维修的船舶、游艇、航空器及生产设备与已用于维修的零部件一并接受海关监管。在监管年限内,如发生以下情况,需补缴税款:(1)提前解除监管或移作他用;(2)需向境内银行或非银行金融机构办理贷款抵押时,需事先向海关申请并提供税款担保。
结语
海南自由贸港封关运作在即,零关税制度体系的基本确立将通过降低进口成本和减免企业税负,为海南文旅产业提供具有"成本优势+市场优势+创新空间"的发展沃土。这些政策红利有望吸引更多国内外资本、品牌和项目落地,推动海南打造国际旅游消费中心。然而,政策红利背后亦隐藏着严格的操作规范和监管要求。
只有建立完善的法律风险管控体系,将合规要求融入企业日常经营的每个环节,文旅企业才能在享受政策红利的同时保障经营安全。因此,建议企业通过建立"零关税"合规管理体系、强化内部审计与风险评估、加强与海关及监管部门的沟通、寻求外部专业支持等方式实现合规经营,从而在封关运作后的"零关税"制度体系中既"占得先机",又"站稳脚跟"。
Footnotes
1 新华社北京2025年7月23日电 题:打造引领我国新时代对外开放的重要门户——国新办发布会聚焦海南自贸港全岛封关运作
2 海南日报海口2025年7月30日讯 题:封关之年看海南——海南自贸港封关政策及配套措施密集发布
3海南日报海口2025年7月25日讯 题:"首"望自贸港 | 4年多,减免税款逾10亿元
The content of this article is intended to provide a general guide to the subject matter. Specialist advice should be sought about your specific circumstances.