- within Corporate/Commercial Law topic(s)
- with Inhouse Counsel
- in Middle East
- in Middle East
- in Middle East
- with readers working within the Accounting & Consultancy, Business & Consumer Services and Law Firm industries
继中国证券监督管理委员会于2026年2月27日发布《私募投资基金信息披露监督管理办法》(以下简称《监督办法》)后,2026年3月13日,中国证券投资基金业协会发布了《私募投资基金信息披露实施细则(征求意见稿)》(以下简称《细则》),相较于《监督办法》,该《细则》对私募基金信息披露的内容和要求进行了更加系统性的梳理和细化。该《细则》共七章五十一条,计划于2026年9月1日起正式施行,届时将取代2016年版的《私募投资基金信息披露管理办法》(以下简称《信披办法》)。本文通过对比2016年《信披办法》与2026年《细则》,分析其对私募基金管理人在其实际管理过程中带来的新增义务与挑战。
主要变化一:披露主体分类管理

金诚同达分析:
本次修订核心改变为打破私募基金统一披露框架,按证券、股权/创投基金类型实现披露规则的差异化划分。对管理人而言,需针对不同类型基金单独搭建适配的信息披露体系,不再能沿用统一的披露流程和标准,要求管理人对不同基金类型的披露边界和标准精准把控,避免出现披露规则混用的问题。
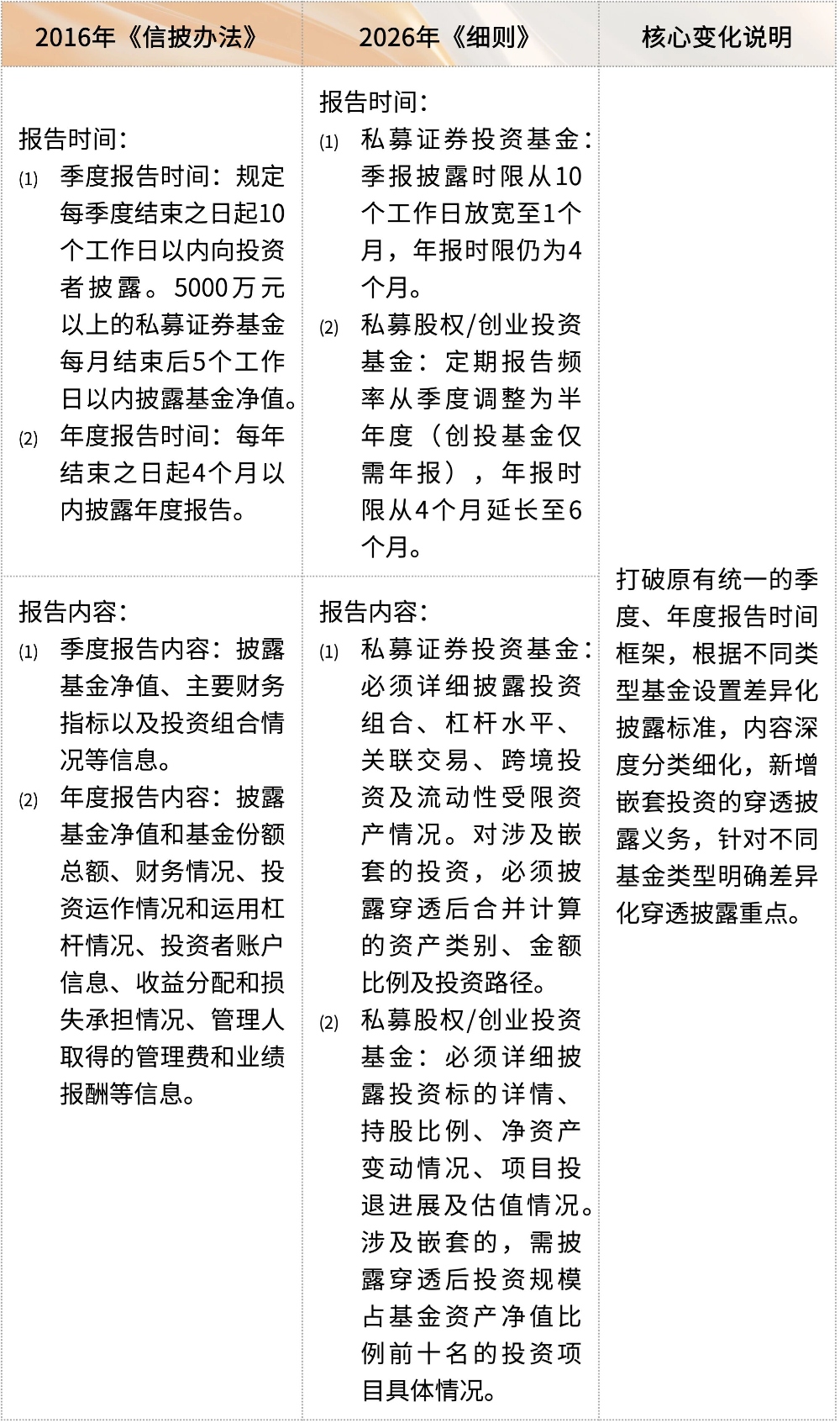
主要变化二:定期报告制度

金诚同达分析:
定期报告制度的改变体现在时间要求差异化调整和内容要求精细化、穿透化升级两方面,证券基金季报时限放宽、股权/创投基金报告频率降低且年报时限延长,一定程度上缓解了部分披露时间压力,但报告内容的要求大幅提升。对管理人而言,新增了嵌套投资的穿透披露义务,证券基金需完成穿透后的资产类别、比例等全维度统计,股权/创投基金需筛选并披露穿透后前十名的投资项目详情。
主要变化三:私募股权投资基金投资项目披露要求

金诚同达分析:
本次《细则》从投资端和退出端双向明确披露维度,不仅要求详细披露股权、债权投资的本金、账面价值等核心资产信息,还将估值方法、权属确认、决策程序等投资过程性信息纳入披露范畴,同时对项目退出方式、回款金额等关键数据作出硬性披露要求,实现了对投资项目全生命周期的信息覆盖。对管理人而言,此次新规是对投后管理能力、数据归集能力和合规管理体系的全面考验,管理人需建立完善的投后信息跟踪机制,对投资项目的权属、估值、决策文件等进行全流程留痕和系统化管理,同时搭建高效的投后数据统计与整理体系,确保披露信息的真实、准确、完整。
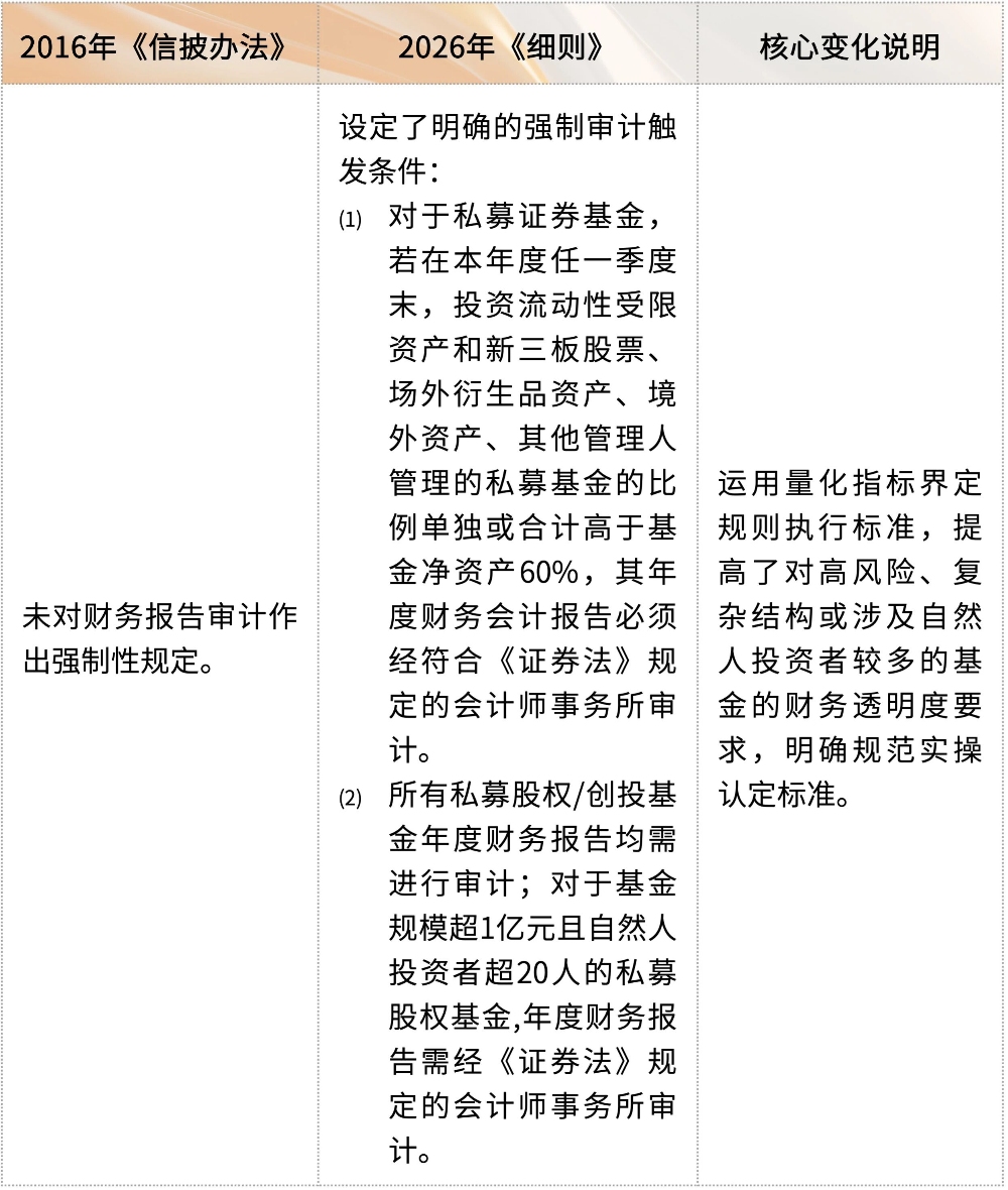
主要变化四:审计要求

金诚同达分析:
本次修订的核心改变为从无强制审计要求变为按基金类型设置量化的强制审计触发条件,对管理人而言,股权/创投基金管理人新增了每年委托审计机构完成基金财务报告审计的法定义务;证券基金管理人新增投资资产比例的动态监控义务,需及时判断是否触发强制审计条件,若触发则需按要求委托指定资质的会计师事务所开展审计。
主要变化五:临时报告与清算报告制度完善

金诚同达分析:
本次修订的核心改变为明确临时报告时限、细化关联交易披露内容,并构建清算报告全流程规范化披露体系,填补了原有规则中清算报告和关联交易披露的空白。对管理人而言,新增了重大事项5个工作日内完成临时披露的法定义务;对重大关联交易,新增关联交易全要素的信息收集工作,确保披露内容完整;清算阶段新增了按固定模板编制清算报告的义务,若基金无法按期清算,还需履行提前披露义务,且清算期间不得终止常规报告义务。
主要变化六:信息披露义务人范围扩大

金诚同达分析:
本次修订扩大信息披露义务人主体范围,新增销售机构为义务人,并为管理人股东、合伙人、实际控制人设定配合披露义务,构建全链条责任体系。对管理人而言,虽仍为核心披露义务人,但新增了协调联动其他披露义务人的义务,需与托管人、销售机构建立信息披露的协同机制,确保各方披露信息的一致性和及时性。
主要变化七:信息披露备份平台定位及文件保存

金诚同达分析:
本次修订的核心改变为重新界定备份平台定位,否定其披露渠道属性,同时大幅延长信息披露文件的保存期限。对管理人而言,新增了确保向投资者直接披露信息的法定义务,需通过基金合同约定的邮箱、线下通知等方式完成信息的实际送达,而非仅上传至备份平台;此外,文件保存期限从10年延长至20年,要求管理人搭建更完善的信息披露文件归档和留存体系,对管理人的档案管理能力提出新挑战。
结语
总体而言,2026年《细则》的出台,标志着私募基金信息披露规则从"统一框架"迈入"分类监管、穿透透明"的阶段,通过对定期报告时限、披露内容深度、审计触发条件等关键条款的设计,有效弥补了原有规则的空白与模糊地带,让信息披露监管更具针对性和实操性。对管理人而言,须严格按照《细则》要求全面履行披露义务,切实筑牢合规底线;对投资者而言,行业信息透明度大幅提升,自身权益得到更坚实的保障;对整个行业而言,规则的细化与监管的强化将推动私募基金行业向规范化、专业化、高质量的方向稳步发展。
The content of this article is intended to provide a general guide to the subject matter. Specialist advice should be sought about your specific circumstances.