- within Intellectual Property topic(s)
- with Finance and Tax Executives
- with readers working within the Accounting & Consultancy industries
根据2021年6月1日实施的第四次修改的专利法第四十二条第二款规定:自发明专利申请日起满四年,且自实质审查请求之日起满三年后授予发明专利权的,国务院专利行政部门应专利权人的请求,就发明专利在授权过程中的不合理延迟给予专利权期限补偿,但由申请人引起的不合理延迟除外。相应的,修改后的专利法实施细则和配套修改的专利审查指南也已于2024年1月20日同步实施。
修改后的专利法实施细则及专利审查指南实施已经有一段时间,笔者也在这段时间内提交了若干案件的专利权期限补偿请求,现根据提交经验,总结计算专利权期限补偿时遇到的一些案例供专利流程人员和申请人/专利权人参考。
专利权期限补偿的基本概念、定义、常规计算方法等,请参考"逸秋"于2024年1月17日发表的"专利权期限补偿全介绍"一文,在此不再赘述,本文就之前文章中没有提到的内容进行补充。
专利权期补偿提交的绝限和费用:
专利权期限补偿应当自授权公告日起3个月内向CNIPA提出请求并缴纳官费200元;
如果CNIPA审批通过期限补偿请求,若补偿期限不足一年的无需额外缴纳年费,若补偿期限超过一年,则补偿期的年费为8000元/年,补偿期的年费需在发明专利权的二十年期限届满日前一次性缴清。
专利权期限补偿计算规则:
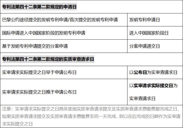
申请日起满4年且实质审查请求日起满3年,其中申请日和实质审查请求日的定义如下:

专利权期限补偿的计算公式为:
补偿期限=授权公告-(申请日满4年/实审请求日满3年,取较晚日期)-合理延迟-申请人导致的不合理延迟
其中,合理延迟和不合理延迟的具体内容请参照2023版审查指南第五部分第九章第2节的相关规定,以及于2025年11月公布并将于2026年1月1日实施的专利审查指南修改中补充的合理延迟,即,其他合理情形如基于复审请求人陈述的新理由或提交的新证据撤销驳回决定的复审程序。
基于上述期限补偿的计算公式,我们能够准确计算出大部分专利的可补偿期限,但在实际操作中,也有出现计算结果与专利局下发的"专利权期限补偿审批决定"中确定的补偿天数不一致的情况,这些不一致的情况可能由于各种不同原因导致。本文整理出笔者遇到的可能导致不一致情况产生的原因,为大家在计算期限补偿时提供一些参考。
以巴黎公约途径提交的发明专利案件为例,假设案件信息基本如下:
申请日:2019年1月10日
公布日:2020年5月10日
实审请求实际提交日:2021年3月3日
授权公告日:2024年6月1日
该案补偿期限计算步骤如下("逸秋"于2024年1月17日发表的"专利权期限补偿全介绍" 一文中已经介绍过计算方式在此不再重复):
步骤1:该案实审提交日晚于公布日,因此,该案实质审查请求日为20210303
步骤2:
补偿期限=授权公告日-(申请日满4年/实审请求日满3年,取较晚日期)
=20240601-(20190110+4年/20210303+3年(取较晚日期,即20210303+3年))
=20240601-20240303
=90天
基于上述计算,该案理论上可以补偿90天。但是考虑到下列不同情况,该案可能不符合专利权期限补偿请求的情形或者可补偿天数少于90天。
情况1:存在同日申请的实用新型专利申请
根据审查指南相关规定:同一申请人同日对同样的发明创造既申请实用新型专利又申请发明专利,依照专利法实施细则第四十七条第四款的规定取得发明专利权的,该发明专利权的期限不适用专利法第四十二条第二款的规定。
在实际操作中,如果发明专利存在同日申请的实用新型专利申请,即便不是通过放弃实用新型专利权而是通过修改的方式取得了发明的专利权,该发明专利仍然不符合专利权期限补偿请求的条件,因此,只要存在同申的实用新型专利,则发明专利申请授权后也无需提醒专利权人提交期限补偿请求。
情况2:初步审查合格之前,官方下发补正通知书,假设:
补正通知书发文日:2019年3月5日
初步审查合格通知书发文日:2019年4月21日
如果在初步审查合格前,官方下发过补正通知书,则计算可补偿日期时需同时减去从补正通知书发文日到案件的初步审查合格通知书发文日的时间,这部分时间可以理解为是由申请人引起的不合理延迟,因此,上述案件的补偿期限计算结果可以更新为:
补偿期限=授权公告日-(申请日满4年/实审请求日满3年,取较晚日期)-(初步审查合格通知书发文日-补正通知书发文日)
=90天-(20190421-20190305)
=43天
情况3:初步审查合格之前,官方下发视为未要求优先权通知书,假设
视为未要求优先权通知书发文日:2019年3月10日
初步审查合格通知书发文日:2019年4月21日
根据计算公式,该案补偿期限计算如下:
补偿期限=授权公告日-(申请日满4年/实审请求日满3年,取较晚日期)-(初审合格通发文日-视为未要求优先权通知书发文日)
=90天-(20190421-20190310)
=48天
如果案件初步审查合格之前同时下发了补正通知书以及视为未要求优先权通知书,则需减去发文日较早的通知书至初步审查合格通知书发文日的时间,例如上述情况2,情况3发生在同一案件时,则:
补偿期限=授权公告日-(申请日满4年/实审请求日满3年,取较晚日期)-(初步审查合格发文日-补正通知书发文/视为未要求优先权通知书发文日,取较早日期)
=90天-(20190421-20190305)
=43天
对于一些因时间差而导致专利局下发的补正通知书或视为未要求优先权通知书等的情况,如果申请人在提交专利期限补偿后对该部分时间未获得审批有异议,可以走行政复议程序尝试与专利局进行沟通。
具体举例如下:例如申请人已经提交了委托书,但由于官方系统处理的时间差专利局仍下发了补正通知书,或者由于以下原因而导致专利局下发视为未要求优先权通知书的情况,例如,某案的申请日为2020年12月31日,要求韩国优先权,申请提交日时中韩优先权文件双边交换业务尚未结束,因此无需提交优先权文件副本,但专利局在实际获取该韩国优先权文件时,由于中韩优先权文件双边业务已结束,官方因此未能获取到该韩国优先权文件,从而下发了视为未要求优先权通知书,导致申请人需要重新提交恢复请求并且同时提交DAS码以确保优先权要求有效。
经与审查员沟通,专利局在审查类似情况的案件可补偿期限时,客观考虑到审查员的工作负荷,在对可补偿期限进行审查时,审查员一般不会针对每个案件去核查详细原因,该部分并非由于申请人导致的不合理延迟的时间通常均会在计算中被予以扣除。因此,在代理机构在向申请人报告案件的可补偿期限时也应该遵循该原则进行计算,对于有异议的时间计算,则可以如上文提到的,可以利用行政复议程序以尝试与专利局针对有异议的时间计算进行沟通,以期官方予以修正。
情况4:案件经历复审阶段,例如:
驳回决定发文日:2023年6月5日
复审决定书(继续审查)发文日:2023年7月1日
如果案件提复审时同时修改了申请文件或者在答复复审通知书时修改了申请文件,复审阶段的时间在计算期限补偿时需要被扣除。
根据计算公式,该案补偿期限计算如下:
补偿期限=授权公告日-(申请日满4年/实审请求日满3年,取较晚日期)-(复审决定书(继续审查)发文日-驳回决定发文日)
=90天-(20230701-20230605)
=64天
如果提复审请求或者在答复复审通知书时并未进行申请文件的修改,则需要继续判断:
1、提交复审请求或者答复复审通知书时引用了新的理由或者提供了新的证据:基于复审请求人陈述的新理由或提交的新证据而撤销驳回决定的复审程序,该复审阶段所耗费的审查时间,在计算期限补偿时也应一并扣除,这一点在上文中关于其他合理情形中已提及。期限补偿的计算方式与提交复审请求或答复复审通知书且申请文件有修改时的方式一致。
2、提复审时未引用新理由或者提供新证据:案件复审阶段的审查时间在计算补偿时无需扣除。
另外,因经历复审阶段的案件情况较为复杂,专利局审查该类案件需要更多时间,因此下发"专利权期限补偿审批决定"的时间也会较长,笔者于2024年至2025年提交的经历复审阶段的专利期限补偿请求的案件至今尚未收到审批合格的"专利权期限补偿审批决定"。
在上文中,我们仅列举了这两年在计算期限补偿的实际工作中碰到的一些情况。而根据专利法、实施细则和审查指南的规定,合理延迟和不合理延迟的情况还有很多,流程办案人在处理案件时应全面考虑每种情况下的补偿可能性,以确保在符合法规要求的前提下,为专利权人提供准确的可补偿天数,以便专利权人可以根据代理机构提供的信息做出是否进行期限补偿的决定。
总而言之,专利权期限补偿制度是我国加强知识产权保护的重要举措。它通过弥补非专利权人原因造成的授权延迟,切实保障了专利权人的合法权益。希望本文的梳理,为专利申请流程工作提供有益的参考。
The content of this article is intended to provide a general guide to the subject matter. Specialist advice should be sought about your specific circumstances.
[View Source]